5月31日,财政部发布《关于进一步加大政府采购支持中小企业力度的通知》,本通知自2022年7月1日起执行。明确:
400万元以下的工程采购项目适宜由中小企业提供的,采购人应当专门面向中小企业采购。
超过400万元的工程采购项目中适宜由中小企业提供的,在坚持公开公正、公平竞争原则和统一质量标准的前提下,2022年下半年面向中小企业的预留份额由30%以上阶段性提高至40%以上。
2020年12月18日,财政部、工业和信息化部出台《政府采购促进中小企业发展管理办法》,2021年1月1日起施行。

《办法》要求主管预算单位要组织评估本部门及所属单位政府采购项目,对适宜由中小企业提供的,预留采购份额专门面向中小企业采购:
一是小额采购项目(200万元以下的货物、服务采购项目,400万元以下的工程采购项目)原则上全部预留给中小企业。
二是对超过前述金额的采购项目,预留该部分采购项目预算总额的30%以上专门面向中小企业采购,其中,预留给小微企业的比例不低于60%。预留的采购份额在政府采购预算中单独列示,执行情况向社会公开。
编者注:按照《中小企业划型标准规定》建筑业中小企业划分标准为营业收入80000万元以下或资产总额80000万元以下的为中小微型企业。
其中:
1、营业收入6000万元及以上,且资产总额5000万元及以上的为中型企业;
2、营业收入300万元及以上,且资产总额300万元及以上的为小型企业;
3、营业收入300万元以下或资产总额300万元以下的为微型企业。
财政部、工业和信息化部有关负责人就印发《政府采购促进中小企业发展管理办法》答记者问

滑动查看更多↑↓
2020年12月29日 来源:国库司
一、印发《办法》的主要考虑是什么?
答:中小企业是建设现代化经济体系、实现经济高质量发展的重要基础,财政部、工业和信息化部高度重视支持运用政府采购政策支持中小企业发展。2011年,财政部、工业和信息化部印发了《政府采购促进中小企业发展暂行办法》(财库﹝2011﹞181号),通过预留份额、评审优惠等措施,扩大中小企业获得政府采购合同份额。办法实施以来,越来越多中小企业积极参与政府采购活动,目前政府采购授予中小企业金额占政府采购总规模的比例超过70%。但是,政策执行中也逐渐暴露出预留份额措施不够细化、采购人主体责任不明确等问题。
为落实中央深化改革委员会第五次会议审议通过的《深化政府采购制度改革方案》和中共中央办公厅、国务院办公厅印发的《关于促进中小企业健康发展的指导意见》关于完善政府采购扶持中小企业政策相关要求,财政部会同工业和信息化部在充分调研的基础上,研究修订了《政府采购促进中小企业发展暂行办法》,完善相关政策措施。《办法》的实施,对于加大对中小企业的支持力度,推动中小企业健康发展,助力做好“六稳”工作、落实“六保”任务具有重要意义。
二、修订后的《办法》明确和细化了哪些支持中小企业的措施?
答:修订后的《办法》主要从以下四方面进行了完善:
(一)细化预留份额的规定。要求主管预算单位要组织评估本部门及所属单位政府采购项目,对适宜由中小企业提供的,预留采购份额专门面向中小企业采购。一是小额采购项目(200万元以下的货物、服务采购项目,400万元以下的工程采购项目)原则上全部预留给中小企业。二是对超过前述金额的采购项目,预留该部分采购项目预算总额的30%以上专门面向中小企业采购,其中,预留给小微企业的比例不低于60%。预留的采购份额在政府采购预算中单独列示,执行情况向社会公开。
(二)完善政府采购项目价格评审优惠方法。修订后的办法要求采购人、采购代理机构对未预留份额的采购项目或者采购包评审时给予小微企业报价6%—10%(工程项目为3%-5%)的价格扣除。同时明确,政府采购工程项目采用综合评估法但未采用低价优先法计算价格分的,评标时应当在采用原报价进行评分的基础上增加其价格得分的3%-5%作为其价格分。
(三)多措并举支持中小企业发展。《办法》在资金支付、信用担保等方面对支持中小企业也作出了规定。一是鼓励采购人适当缩短对中小企业的支付期限,提高预付款比例;二是在政府采购活动中引导中小企业采用信用担保手段,为中小企业在投标(响应)保证、履约保证等方面提供专业化服务;三是鼓励中小企业依法合规通过政府采购合同融资。
(四)增强可操作性。为推动预算单位更好地落实预留份额政策,《办法》细化了预留份额四种具体方式,包括采购项目整体预留、设置专门采购包、采购人要求联合体参加或者要求供应商分包等;明确了不适宜由中小企业提供、可以不预留给中小企业的五种具体情形,便于采购人科学合理地预留采购项目。同时,根据法律法规的规定,明确了采购人、采购代理机构、供应商、主管部门等相关主体责任,增强了政策执行的刚性。
三、预算单位应当如何落实好政策?
答:各级预算单位应当切实履行好主体责任,按照《办法》规定开展以下工作:
一是主管预算单位应当组织评估本部门及所属单位政府采购项目,统筹制定面向中小企业预留采购份额的具体方案,对适宜由中小企业提供的,预留采购份额专门面向中小企业采购,并在采购预算中单独列示。二是加强采购需求管理,合理确定采购需求,在采购文件中明确本项目面向中小企业采购或者对小微企业给予评审优惠的具体措施。例如,整体预留采购项目、设置采购包专门面向中小企业采购,或者要求以联合体形式参加、供应商向中小企业分包的,要明确预留的标的和金额,并在供应商资格条件中作出规定;未预留份额的,要明确有关价格扣除比例或者价格分加分比例;鼓励采购人根据实际情况,在资金支付期限、预付款比例等方面,向中小企业提供优惠条件。三是对涉及中小企业采购的预算项目实施全过程绩效管理,合理设置绩效目标和指标,落实扶持中小企业有关政策要求,定期开展绩效监控和评价,强化绩效评价结果应用。四是主管预算单位应当自2022年起向同级财政部门报告本部门上一年度面向中小企业预留份额和采购的具体情况,并在中国政府采购网公开预留项目执行情况。未达到本办法规定的预留份额比例的,应当作出说明。
财政部将把政府采购支持中小企业有关情况纳入监管范围,作为政府采购监督检查的重要内容;各省级财政部门也要结合本地区实际情况,尽快出台具体实施办法,实现对中小企业精准支持。
四、在政府采购活动中,中小企业是否需要提供身份证明材料?
答:中小企业参与政府采购活动、享受扶持政策,只需要出具《中小企业声明函》作为中小企业身份证明文件。中小企业应当按照《办法》规定和《中小企业划型标准规定》(工信部联企业〔2011〕300号),如实填写并提交《中小企业声明函》,任何单位和个人不得要求中小企业供应商提交《中小企业声明函》之外的证明文件,或事先获得认定及进入名录库等。中小企业对其声明内容的真实性负责,声明函内容不实的,属于提供虚假材料谋取中标、成交,依照《中华人民共和国政府采购法》等国家有关规定追究相应责任。
为方便广大中小企业、政府部门和社会公众识别企业规模类型,工业和信息化部组织开发了中小企业规模类型自测小程序,并于2020年2月27日上线运行,在国务院客户端和工业和信息化部网站上均有链接,广大中小企业和各类社会机构填写企业所属的行业和指标数据自动生成企业规模类型测试结果,目前已向社会公众提供超过80万次查询服务。
对中小企业的规模类型有争议时,《办法》规定,政府采购监督检查、投诉处理及政府采购行政处罚中对中小企业的认定,由货物制造商或者工程、服务供应商注册登记所在地的县级以上人民政府中小企业主管部门负责,有关部门应当在收到关于协助开展中小企业认定函后10个工作日内做出书面答复。
五、对中小企业参与政府采购活动有哪些建议?
答:为更好参与政府采购活动,切实维护自身合法权益,建议中小企业重点关注以下几个方面:
一是关注中国政府采购网,及时发现商机。目前中国政府采购网已实现全国范围内全覆盖,采购意向公告、招标公告等各类采购信息均在中国政府采购网上集中统一发布。建议中小企业明确专人,随时关注中国政府采购网上的采购意向、采购公告(包括招标公告、竞争性谈判公告、竞争性磋商公告等)信息,并参考采购意向公告内容,选择感兴趣的项目,提前做好参与政府采购的相关准备工作。
二是按照采购文件要求准备相关材料。《办法》规定了采购项目涉及中小企业采购的,采购文件应当包含的内容。在政府采购网公开发布的采购公告会载明获取采购文件时间、地点和方式,中小企业要按照采购公告的指引,及时获取采购文件,并根据采购文件要求,认真准备响应文件和《中小企业声明函》,按照规定的时间和方式提交。
三是配合做好监督检查、投诉处理有关调查工作。在政府采购监督检查、投诉处理过程中需要对中小企业进行认定的,不需要中小企业提出申请,而是由财政部门或者有关招标投标行政监督部门向中小企业主管部门发函,请其作出认定。政府部门针对中小企业认定开展相关调查时,供应商要积极配合做好工作。
四是认真学习政府采购法律制度规定,维护合法权益。《办法》规定,未按要求实施价格扣除或者价格分加分的,属于未按规定执行政府采购政策。中小企业认为采购人、采购代理机构未执行政策,采购过程或者中标、成交结果使自己权益受到损害的,可以按照相应法律制度规定进行质疑、投诉,维护自身权益。

截至目前,已有25省市区发布2021年版或2022年版的政府采购集中采购目录及标准,6省执行的是2020年版本文件。以下内容为除港澳台外31个省最新采购政策大盘点!
17省市区(江苏、浙江、山东、广东、湖北、四川、河南、北京、安徽、陕西、上海、山西、天津、黑龙江、内蒙古、青海、海南)明确400万以下项目不用公开招标。

▲截至2022年5月
文末附《必须招标的工程项目规定》(国家发展改革委令第16号)全文及解读!
《中央预算单位政府集中采购目录及标准(2020年版)》
(一)分散采购限额标准
除集中采购机构采购项目和部门集中采购项目外,各部门自行采购单项或批量金额达到100万元以上的货物和服务的项目、120万元以上的工程项目应按《中华人民共和国政府采购法》和《中华人民共和国招标投标法》有关规定执行。
(二)公开招标数额标准
政府采购货物或服务项目,单项采购金额达到200万元以上的,必须采用公开招标方式。政府采购工程以及与工程建设有关的货物、服务公开招标数额标准按照国务院有关规定执行。
原文链接:
http://www.gov.cn/zhengce/content/2020-01/07/content_5467214.htm
《江苏省2022年政府集中采购目录及标准》
1、分散采购限额标准
省级、南京市和苏州市(含所属县级市)货物和服务项目分散采购限额为50万元,其他设区市、县级货物和服务项目分散采购限额为30万元;工程项目分散采购限额标准为60万元。集中采购目录以外,采购人采购单项或批量金额达到分散采购限额标准的项目,应当按照政府采购法有关规定,实行分散采购。
2、公开招标数额标准
政府采购货物和服务类公开招标数额标准为400万元,采购人采购货物、服务项目单项或批量金额达到400万元以上的,应当采用公开招标方式。
达到公开招标数额标准、符合其他法定采购方式适用情形的,采购人可经同级财政部门批准后采用非公开招标方式采购。
原文链接:
http://czt.jiangsu.gov.cn/art/2021/8/13/art_77309_9973590.html
《浙江省2021—2022年度政府集中采购目录及标准》
1、分散采购限额标准
货物、服务类项目:省级100万元;市级50万元;县级30万元。
工程类项目:省级100万元,市级80万元,县级60万元。
2、公开招标数额标准
政府采购货物和服务项目,单项或年度批量预算金额达到公开招标数额标准的,应当实行公开招标。
全省货物和服务项目公开招标数额标准为:省市县三级均为400万元。
建设工程以及与工程建设有关的货物、服务项目,按照国务院有关规定执行。
符合非公开招标采购方式法定适用情形的,可以采用非公开招标采购方式,但应当在采购活动开始前获得设区市以上政府采购监管部门或县级政府批准。
原文链接:
http://czt.zj.gov.cn/art/2021/1/15/art_1229135599_2226634.html
《山东省政府集中采购目录及标准(2021版)》
1、政府采购限额标准

2、公开招标数额标准

与建筑物和构筑物的新建、改建、扩建无关的装修、拆除、修缮工程项目,以及公开招标数额标准(400万元)以下的建筑物和构筑物的新建、改建、扩建工程,均不属于依法必须招标的工程,按照《中华人民共和国政府采购法》及其实施条例规定,无须采用招标方式采购,由采购人根据项目需求特点,选择竞争性谈判、竞争性磋商、单一来源或者定点采购等方式组织实施。
原文链接:
http://czt.shandong.gov.cn/art/2020/10/21/art_17628_10285569.html
《广东省政府集中采购目录及标准(2020年版)》
1、分散采购限额标准
除集中采购机构采购项目和部门集中采购项目外,单项或批量金额达到100万元以上(含100万元,下同)的货物、工程和服务项目应执行《中华人民共和国政府采购法》和《中华人民共和国招标投标法》有关规定,实行分散采购。
2、公开招标数额标准
(一)货物和服务类
单项或批量金额400万元以上的货物和服务项目,应采用公开招标方式。
(二)工程类
施工单项合同估算价400万元以上的工程项目、与工程建设有关的重要设备、材料等货物项目200万元以上的以及与工程建设有关的勘察、设计、监理等服务项目100万元以上的,必须招标。
政府采购工程以及与工程建设有关的货物、服务,采用招标方式采购的,适用《中华人民共和国招标投标法》及其实施条例;采用其他方式采购的,适用《中华人民共和国政府采购法》及其实施条例。
原文链接:
http://czt.gd.gov.cn/zfcg/content/post_3066818.html
《湖北省政府集中采购目录及标准(2021年版)》
1、分散采购限额标准
除集中采购机构采购项目外,各预算单位单项或批量采购金额达到分散采购限额标准的项目应按《中华人民共和国政府采购法》和《中华人民共和国招标投标法》有关规定执行。分散采购限额标准如下:
货物、服务类项目省级和武汉市本级为100万元、市州级为60万元、县级为40万元;
工程类项目全省统一为60万元。
2、公开招标数额标准
政府采购货物或服务项目,省级单项或批量采购达到400万元以上、市县级200万元以上的应当采用公开招标方式,其中武汉市市本级执行省级公开招标数额标准。政府采购工程项目以及与工程建设有关的货物、服务公开招标数额标准按照国家有关规定执行。
原文链接:
http://www.hubei.gov.cn/zfwj/ezbf/202011/t20201106_3009204.shtml
《四川省政府集中采购目录及标准(2020年版)》
自2021年1月1日起实施
1、分散采购限额标准
集中采购目录以外,单项或批量采购预算省级和成都市本级在50万元、其他市本级和县(市、区)级在30万元以上的货物和服务项目;单项或批量采购预算在100万元以上的工程项目。
2、公开招标数额标准
政府采购货物和服务项目,单项或批量采购预算在400万元以上的,应当采用公开招标方式;政府采购工程以及与工程建设有关的货物、服务公开招标数额标准按照国务院有关规定执行。
原文链接:
http://czt.sc.gov.cn/scczt/c102422/2020/12/29/3505957d32154bae8332601bff4869d8.shtml
《福建省政府集中采购目录及限额标准(2021版)》
1、分散采购限额标准
省级货物或服务项目分散采购限额标准为50万元,市县级货物、服务项目分散采购限额指导标准为30万元以上;省级工程项目分散采购限额标准为100万元,市县级工程项目分散采购限额指导标准为60万元以上。
2、公开招标数额标准
政府采购货物或服务项目,省级公开招标数额标准为300万元,市县级公开招标数额标准为200万元;政府采购工程以及与工程建设有关的货物、服务公开招标数额标准按照国务院有关规定执行。
原文链接:
http://czt.fujian.gov.cn/zfxxgk/fdzdgknr/gfxwj/cgkg/202101/t20210113_5520661.htm
《河南省政府集中采购目录及标准(2020年版)》
1、分散采购限额标准
省及郑州市本级货物、工程、服务项目分散采购限额为100万元,市级(不含郑州市)货物、服务项目分散采购限额为50万元,县级货物、服务项目分散采购限额为30万元,市级(不含郑州市)和县级工程项目分散采购限额标准为60万元。
2、公开招标数额标准
预算单位采购货物、服务项目,省级及郑州市本级单项或批量预算金额达到400万元以上的、市级(不含郑州市)和县级单项或批量预算金额达到200万元以上的,采用公开招标方式。政府采购工程招标数额标准按照《必须招标的工程项目规定》(国家发改委第16号令)执行。
原文链接:
http://czt.henan.gov.cn/2020/09-01/1761963.html
《北京市2020-2022年政府采购集中采购目录及标准》
1、分散采购限额标准
除集中采购机构采购项目和部门集中采购项目外,各预算单位采购货物、服务和工程单项或批量金额达到100万元以上(含100万元)的标准时,应执行《中华人民共和国政府采购法》和《中华人民共和国招标投标法》有关规定,实行分散采购。
2、公开招标限额标准
各预算单位采购单项或批量金额达到以下标准时,应执行《中华人民共和国政府采购法》和《中华人民共和国招标投标法》有关规定,采用公开招标的方式进行采购。
货物和服务类:400万元以上(含400万元);
工程类:按照国家招标投标有关规定执行。
原文链接:
http://czj.beijing.gov.cn/zwxx/tztg/201912/P020210519414093428917.pdf
《湖南省2021年省级政府集中采购目录及政府采购限额标准》
1、省级政府采购限额标准
省级集中采购和分散采购的政府采购限额标准为:货物项目采购预算金额50万元以上;服务项目采购预算金额80万元以上;工程项目采购预算金额100万元以上。
2、公开招标数额标准
全省政府采购货物和服务项目公开招标数额标准:200万元。政府采购工程项目公开招标数额标准按照国家有关规定执行。
货物或服务采购项目预算金额达到公开招标数额标准的,采购人应当采用公开招标方式;符合非公开招标采购方式情形,需采用公开招标以外采购方式的,采购人应当在采购活动开始前向设区的市(州)以上财政部门申请批准。
原文链接:
http://www.ccgp-hunan.gov.cn/page/content/content.jsp?columnId=1000004488
《安徽省政府集中采购目录及标准(2022年版)》
1、分散采购限额标准
省级单位货物、服务项目分散采购限额标准为50万元,市县级单位货物、服务项目分散采购限额标准为30万元;工程项目分散采购限额标准为60万元。
2、公开招标数额标准
政府采购货物或服务项目,单项采购预算达到400万元的,必须采用公开招标方式。政府采购工程以及与工程建设有关的货物、服务公开招标数额标准按照国务院有关规定执行。
原文链接:
http://czt.ah.gov.cn/public/7041/146150591.html
《重庆市政府集中采购目录及采购限额标准(2021年版)》
1、分散采购限额标准
集中采购目录以外,且单次采购金额50万元及以上的货物和服务类项目,单次采购金额100万元及以上的工程类项目,采购人应按照《中华人民共和国政府采购法》及其实施条例等规定,实行分散采购。
属于分散采购范围的采购项目,采购人可自行组织采购或者委托采购代理机构代理采购。
2、公开招标数额标准
单次采购金额达到200万元及以上的货物和服务类采购项目应当采用公开招标方式采购。
政府采购工程以及与工程建设有关的货物、服务公开招标数额标准按照国家有关规定执行,达到公开招标限额标准的,适用《中华人民共和国招标投标法》及其实施条例。
原文链接:
http://czj.cq.gov.cn/zwgk_268/fdzdgknr/zfcg/cgml/202104/t20210410_9118102.html
《江西省政府集中采购目录及标准(2022年版)》
1、分散采购限额标准
省级预算单位的货物、服务项目分散采购限额标准为100万元,市县级预算单位的货物、服务项目分散采购限额标准为50万元;工程项目分散采购限额标准为60万元。
2、公开招标数额标准
政府采购货物或服务项目单项或批量采购金额达到200万元以上(含200万元)的,应当采用公开招标方式组织实施。政府采购工程以及与工程建设有关的货物、服务公开招标数额标准按照国务院有关规定执行。
原文链接:
http://jxf.jiangxi.gov.cn/art/2022/1/5/art_39234_3821220.html
《陕西省政府集中采购目录及标准 (2021年版) 》
1、政府采购限额标准
政府采购限额标准指集中采购机构采购项目和部门集中采购 项目以内采购项目的限额标准。
工程项目,省级限额标准为80万元,市县级限额标准为60万元。
货物或服务项目,省级限额 标准为50万元,市县级限额标准为30万元。
2、公开招标数额标准
工程项目,公开招标的数额标准为400万元以上。
货物或服务项目,省级公开招标的数额标准为300万元以上,市县级为200万元以上。
与建筑物和构筑物新建、改建、扩建无关的装修、拆除、修 缮工程,项目采购金额400万元以上的,可以采用竞争性谈判、 竞争性磋商或者单一来源方式进行采购,应在采购开始前报同级财政部门批准。
原文链接:
http://gxt.shaanxi.gov.cn/cgzdt/63314.jhtml
《上海市政府集中采购目录及标准(2021年版)》
1、分散采购限额标准
本市政府采购货物、服务和工程项目分散采购限额标准为100万元。
除集中采购机构采购项目外,各单位自行采购单项或批量金额达到分散采购限额标准的项目应按《中华人民共和国政府采购法》和《中华人民共和国招标投标法》有关规定执行。
集中采购目录以外且金额未达到分散采购限额标准的项目,由采购人按照相关预算支出管理规定和单位内部控制采购规程等组织实施采购。财政部门另有规定的,按规定执行。
2、公开招标数额标准
本市政府采购货物和服务项目公开招标数额标准为400万元。政府采购工程以及与工程建设有关的货物、服务公开招标数额标准按照国务院有关规定执行。
原文链接:
https://czj.sh.gov.cn/zys_8908/zcfg_8983/zcfb_8985/zfcg_9033/20200927/xxfbdf0000015988.html
《云南省政府集中采购目录及标准(2021年版)》
1、分散采购限额标准
分散采购限额标准60万元。高校、科研院所科研仪器设备项目的分散采购限额标准为100万元。
2、公开招标数额标准
(一)货物和服务类
公开招标数额标准200万元。
政府采购货物或服务项目,采购金额达到200万元及以上的,应当采用公开招标方式;符合政府采购法有关规定情形或者有需要执行政府采购政策等特殊情况,拟采用公开招标以外采购方式的,采购单位应当在采购活动开始前,报经主管预算单位同意后,向州市级及以上财政部门申请批准。
(二)工程类
政府采购工程以及与工程建设有关的货物、服务公开招标数额标准按照国务院有关规定执行。
原文链接:
http://www.yn.gov.cn/zwgk/zcwj/yzbh/202101/t20210106_215043.html
《河北省政府集中采购目录及标准(2020年版)》
1、政府采购限额标准
政府采购货物、服务限额标准为:单项或批量采购预算金额省级(含雄安新区本级)50万元(含)以上,设区市级40万元(含)以上,县级30万元(含)以上。
政府采购工程项目采购限额标准60万元(含)以上。
2、公开招标数额标准
政府采购货物、服务项目公开招标数额标准为200万元(含)以上。
政府采购工程以及与工程建设有关的货物、服务的公开招标数额标准按照《必须招标的工程项目规定》(国家发展和改革委员会令第16号)规定执行。
原文链接:
http://czt.hebei.gov.cn/root17/zfxx/202008/t20200818_1286924.html
关于调整广西政府采购项目公开招标数额和分散采购限额标准的通知
自2021年11月1日起执行
1、调整后的分散采购限额标准如下:
货物、服务类项目:自治区本级为100万元,设区市、县(市、区)级为50万元;
工程类项目:自治区本级为100万元,设区市、县(市、区)级维持原标准60万元不变。
2、调整后的公开招标数额标准如下:
政府采购货物、服务项目公开招标数额标准全区统一为300万元。政府采购货物或者服务项目,采购金额达到300万元以上的,采用公开招标方式。
政府采购工程以及与工程建设有关的货物、服务公开招标数额标准按照国务院有关规定执行。政府采购工程依法不进行招标的,应当依照《中华人民共和国政府采购法》及《中华人民共和国政府采购法实施条例》等规定的竞争性谈判、竞争性磋商或者单一来源等采购方式采购。
原文链接:
http://czt.gxzf.gov.cn/zwgk/bmwj/t10209600.shtml
《山西省2022-2023年集中采购目录及采购限额标准》
1、分散采购限额标准
省级以及设县(区)的市级货物、服务项目分散采购限额为50万元,县级货物、服务项目分散采购限额为30万元;省级、市级和县级工程项目分散采购限额标准为60万元。
2、公开招标数额标准
政府采购货物和服务类公开招标数额标准为400万元。采购单位采购货物、服务项目单项或批量采购预算金额达到400万元以上的,采用公开招标方式。达到公开招标数额标准、符合其他采购方式法定适用情形的,采购单位可依法经财政部门批准后变更为非公开招标采购方式采购。政府采购工程公开招标数额标准按照国务院以及我省有关规定执行。
原文链接:
https://czj.sxxz.gov.cn/czzt/bmwj/202204/W020220429547976789915.pdf
《天津市政府集中采购目录和采购限额标准(2020年版)》
1、政府采购限额标准
政府采购限额标准市级和滨海新区为50万元,工程类项目为60万元。
2、公开招标数额标准
货物类、服务类项目公开招标数额标准为400万元,工程类项目按照国务院有关规定执行。
原文链接:
http://www.ccgp-tianjin.gov.cn/portal/documentView.do?method=view&id=204979830&ver=2
《贵州省政府集中采购目录及限额标准(2021年版)》
1、分散采购限额标准
(一)货物和服务类。
分散采购限额标准50万元。
各单位采购达到分散采购限额标准的项目应按照《中华人民共和国政府采购法》及其实施条例有关规定执行。
(二)工程类。
分散采购限额标准60万元。
政府采购工程以及与工程建设有关的货物、服务,采用招标方式采购的,按照《中华人民共和国招标投标法》及其实施条例有关规定执行;采用非招标方式采购的,按照《中华人民共和国政府采购法》及其实施条例有关规定执行。
采购单位不得以化整为零方式规避政府采购。
2、公开招标数额标准
(一)货物和服务类。
公开招标数额标准200万元。
政府采购货物或服务项目,单项采购金额200万元以上(含200万元)的,采用公开招标方式;低于200万元的,可采用竞争性谈判、询价、竞争性磋商、单一来源等采购方式进行采购。
(二)工程类。
按照国家制定的工程建设项目招标范围和规模标准规定执行。
对于分散采购限额标准60万元以上(含60万元),国家制定的工程建设项目招标标准以下的政府采购工程及与工程建设有关的货物、服务项目,可采用竞争性谈判、询价、竞争性磋商、单一来源等采购方式进行采购。
原文链接:
https://www.guizhou.gov.cn/zwgk/zcfg/szfwj/qfbf/202101/t20210113_70473721.html
《2021-2022年度辽宁省政府集中采购目录和采购限额标准》
1、政府采购限额标准
(一)采购限额标准:货物、服务类项目,省本级和沈阳、大连、鞍山市本级50万元,其他市、县(市、区)级30万元;工程类项目60万元。
(二)未纳入集采目录并且单项或者批量采购预算金额在采购限额标准以下的项目,不纳入政府采购范围,无需编制政府采购预算和履行政府采购程序。
2、公开招标和政府采购工程相关政策及标准
(一)货物、服务类项目公开招标数额标准为 200 万元。工程类项目公开招标数额标准按照国务院有关规定执行。
(二)使用财政性资金采购以下两类工程项目不属于依法必须招标的项目,采购人在采购此类项目时,应当按照政府采购法及其实施条例等有关规定编制政府采购预算,并采用竞争性谈判、竞争性磋商或者单一来源方式采购。
1.政府采购工程项目限额标准(60 万元)以上、工程招标数额标准以下的项目;
2.工程招标数额标准以上,与建筑物和构筑物的新建、改建、扩建无关的单独的装修、拆除、修缮等项目。
原文链接:
http://www.ykxs.gov.cn/govxxgk/xsq/2021-01-06/22f09fa7-c2ec-4f0b-ab08-440894d05791.html
《新疆维吾尔自治区2021-2022年度政府集中采购目录及标准》
1、分散采购限额标准
货物、服务项目分散采购限额标准为50万元;工程项目分散采购限额标准为100万元。
除集中采购机构采购项目外,预算单位采购单项或批量预算金额达到分散采购限额标准以上的项目,应当按照《中华人民共和国政府采购法》及其实施条例有关规定执行。
2、公开招标数额标准.
单项采购金额达200万元(不含200万元)以上的货物、服务政府采购项目,应当按照公开招标的方式进行。
政府采购工程以及与工程建设有关的货物、服务公开招标数额标准按照国务院有关规定执行。
原文链接:
http://www.ccgp-xinjiang.gov.cn/xjcgDownloadArea/xjcgDownloadAreaOthers/2865390.html?utm=sites_group_front.5741337e.0.0.2022523045da11ec9ff7373dc5a6beba
《甘肃省2020-2022年政府集中采购目录和采购限额标准》
1、分散采购限额标准
省、市级单位货物和服务项目分散采购限额标准50万元以上,工程项目分散采购限额标准100万元以上。
县级单位货物和服务项目分散采购限额标准30万元以上,工程项目分散采购限额标准60万元以上。
2、公开招标数额标准
货物或服务项目单项采购金额达到200万元以上的,应当采用公开招标方式,因特殊情况需要采用公开招标以外采购方式的,应在采购活动开始前,报经政府采购监督管理部门批准。政府采购工程公开招标数额标准按照国务院有关规定执行。
原文链接:
http://www.ccgp-gansu.gov.cn/web/article/4028828172f923a001730418a37d1db6.html
《吉林省政府集中采购目录及标准(2021年版)》
1、分散采购限额标准
省和市(州)级单位政府采购货物、服务项目分散采购限额标准为50万元,工程项目分散采购限额标准为100万元;县(市)级单位政府采购货物、服务项目分散采购限额标准为30万元,工程项目分散采购限额标准为60万元。各级预算单位采购货物、服务和工程单项或批量采购金额达到采购限额标准以上的,应按照《中华人民共和国政府采购法》和《中华人民共和国招标投标法》有关规定执行。
2、公开招标数额标准
政府采购货物、服务项目公开招标数额标准为200万元,政府采购工程以及与工程建设有关的货物、服务公开招标数额标准按照国务院有关规定执行。
原文链接:
http://www.ccgp-jilin.gov.cn/helpFront/gotoHelpFrontList.action?articleId=146852
《黑龙江省政府集中采购目录及标准(2021年版)》
1、散采购限额标准
省本级《目录》外货物、服务、工程项目(品目)分散采购限额标准为60万元。限额标准以上(大于等于60万元)的,实行分散采购;限额标准以下(小于60万元)的,由采购人按照政府采购内部控制管理制度自行采购,提倡通过协议供货、电子卖场、定点采购、网上竞价等方式采购;市(地)、县(市)级《目录》外货物、服务项目(品目)分散采购限额标准应大于等于30万元,工程项目(品目)应大于等于60万元。
2、公开招标限额标准
政府采购货物、服务项目(品目)的公开招标限额标准,省本级为大于等于400万元,市(地)、县(市)级应大于等于200万元。全省大于等于400万元的政府采购工程项目(品目),采取竞争性磋商等非招标方式实施。
原文链接:
http://czt.hlj.gov.cn/web/zwgk/article/ccee463405a440ee9fbbfdef2cdd8daa
《内蒙古自治区全区统一集中采购目录及有关政策(2020年版)》
1、分散采购限额标准
除集中采购目录外,各单位自行采购单项或批量达到分散采购限额标准的项目应按《中华人民共和国政府采购法》及其实施条例有关规定执行。
政府采购货物、服务和工程项目分散采购限额标准为自治区本级100万元,盟市级80万元,旗县级60万元。
2、公开招标数额标准
政府采购货物或服务项目,单项采购金额400万元以上的,采用公开招标方式。与建筑物和构筑物的新建、改建和扩建无关的单独装修、拆除、修缮工程,项目采购金额400万元以上的,采用公开招标方式。
原文链接:
http://czt.nmg.gov.cn/zwgk/zfxxgk/fdzdgknr/cgml/202103/t20210330_1356294.html
《宁夏回族自治区政府集中采购目录及标准(2021年版)》
1、分散采购限额标准
货物、服务项目分散采购限额标准为60万元;工程项目分散采购限额标准为100万元。
除集中采购机构采购项目外,各单位自行采购单项或批量金额达到分散采购限额标准(含)以上的项目,应按《中华人民共和国政府采购法》及其实施条例有关规定执行。
2、公开招标数额标准
政府采购货物或服务项目,单项或批量采购金额超过200万元(含)应采用公开招标方式。
政府采购工程以及与工程建设有关的货物、服务公开招标数额标准按照国家有关规定执行。
原文链接:
http://www.ccgp-ningxia.gov.cn/public/NXGPPNEW/dynamic/contents/ZCFG/content.jsp?id=3253&cid=306&sid=1
《青海省2021—2022年度政府集中采购目录及限额标准》
1、采购限额标准
(一)集中采购限额。政府集中采购目录以内年度单项或者批量省级50万元、市州级40万元、县级30万元。
(二)分散采购限额。政府集中采购目录以外年度单项或者批量省级60万元、市州级50万元、县级40万元。
达到上述采购限额标准的项目,采购人应按照《中华人民共和国政府采购法》及其实施条例等有关规定执行。未达到采购限额标准的项目,不属于政府采购法调整的范围,采购人无需向本级财政部门备案政府采购实施计划和合同,但应按照网上商城(电子卖场)、协议定点等要求组织采购。
2、公开招标数额标准
(一)省级货物和服务类项目,采购预算金额达到400万元的,应当采用公开招标方式。
(二)市州级货物和服务类项目,采购预算金额达到300万元的,应当采用公开招标方式。
(三)县级货物和服务类项目,采购预算金额达到200万元的,应当采用公开招标方式。
(四)政府采购工程以及与工程建设有关的货物、服务公开招标数额标准,按照国务院有关规定执行。
未达到上述公开招标数额标准的,采购人可根据项目特点,依法选择竞争性磋商、竞争性谈判、询价等适宜的非招标采购方式。依法审慎选择采用单一来源采购方式。
原文链接:
http://www.qinghai.gov.cn/xxgk/xxgk/fd/zfwj/202011/t20201125_180008.html
《海南省省级2020—2022年政府集中采购目录》
1、政府采购限额标准
2020-2022年政府采购限额标准为200万元。除集中采购目录项目外,采购人使用财政性资金采购的货物、工程和服务项目,采购预算金额达到限额标准(含)以上的,应实行政府采购。
集中采购目录以外、采购预算金额未达到限额标准的项目,属于非政府采购项目,由采购人按照相关预算支出管理规定和本单位内部控制采购规程组织实施。
2、公开招标数额标准
政府采购货物或服务项目,采购预算金额达到400万元以上(含400万元)的,采用公开招标方式。政府采购工程公开招标数额标准按照国务院有关规定执行。
原文链接:
http://mof.hainan.gov.cn/sczt/0503/201911/c70d0fa7b60f43ba96998ae0d1e9acbe.shtml
《西藏自治区2021—2022年度政府集中采购目录及采购限额标准》
1、分散采购限额标准
自治区本级及七地市各部门采购单项或批量金额达到分散采购限额标准的项目应按《中华人民共和国政府采购法》和《中华人民共和国招标投标法》有关规定执行。
货物、服务项目分散采购限额标准为50万元以上(含50万元);工程项目分散采购限额为80万元以上(含80万元)。
2、公开招标数额标准
政府采购货物、服务项目,单项采购金额达到200万元以上(含200万元)的,应当采用公开招标方式采购。
原文链接:
http://www.xizang.gov.cn/gjbs/xxgk/202101/t20210111_186717.html
国家发展改革委办公厅
关于进一步做好《必须招标的工程项目规定》和《必须招标的基
础设施和公用事业项目范围规定》实施工作的通知
发改办法规〔2020〕770号
各省、自治区、直辖市、新疆生产建设兵团发展改革委、公共资源交易平台整合牵头部门:
为加强政策指导,进一步做好《必须招标的工程项目规定》(国家发展改革委2018年第16号令,以下简称“16号令”)和《必须招标的基础设施和公用事业项目范围规定》(发改法规规〔2018〕843号,以下简称“843号文”)实施工作,现就有关事项通知如下:
一、准确理解依法必须招标的工程建设项目范围
(一)关于使用国有资金的项目。16号令第二条第(一)项中“预算资金”,是指《预算法》规定的预算资金,包括一般公共预算资金、政府性基金预算资金、国有资本经营预算资金、社会保险基金预算资金。第(二)项中“占控股或者主导地位”,参照《公司法》第二百一十六条关于控股股东和实际控制人的理解执行,即“其出资额占有限责任公司资本总额百分之五十以上或者其持有的股份占股份有限公司股本总额百分之五十以上的股东;出资额或者持有股份的比例虽然不足百分之五十,但依其出资额或者持有的股份所享有的表决权已足以对股东会、股东大会的决议产生重大影响的股东”;国有企业事业单位通过投资关系、协议或者其他安排,能够实际支配项目建设的,也属于占控股或者主导地位。项目中国有资金的比例,应当按照项目资金来源中所有国有资金之和计算。

(二)关于项目与单项采购的关系。16号令第二条至第四条及843号文第二条规定范围的项目,其勘察、设计、施工、监理以及与工程建设有关的重要设备、材料等的单项采购分别达到16号令第五条规定的相应单项合同价估算标准的,该单项采购必须招标;该项目中未达到前述相应标准的单项采购,不属于16号令规定的必须招标范畴。

(三)关于招标范围列举事项。依法必须招标的工程建设项目范围和规模标准,应当严格执行《招标投标法》第三条和16号令、843号文规定;法律、行政法规或者国务院对必须进行招标的其他项目范围有规定的,依照其规定。没有法律、行政法规或者国务院规定依据的,对16号令第五条第一款第(三)项中没有明确列举规定的服务事项、843号文第二条中没有明确列举规定的项目,不得强制要求招标。
(四)关于同一项目中的合并采购。16号令第五条规定的“同一项目中可以合并进行的勘察、设计、施工、监理以及与工程建设有关的重要设备、材料等的采购,合同估算价合计达到前款规定标准的,必须招标”,目的是防止发包方通过化整为零方式规避招标。其中“同一项目中可以合并进行”,是指根据项目实际,以及行业标准或行业惯例,符合科学性、经济性、可操作性要求,同一项目中适宜放在一起进行采购的同类采购项目。
(五)关于总承包招标的规模标准。对于16号令第二条至第四条规定范围内的项目,发包人依法对工程以及与工程建设有关的货物、服务全部或者部分实行总承包发包的,总承包中施工、货物、服务等各部分的估算价中,只要有一项达到16号令第五条规定相应标准,即施工部分估算价达到400万元以上,或者货物部分达到200万元以上,或者服务部分达到100万元以上,则整个总承包发包应当招标。
二、规范规模标准以下工程建设项目的采购
16号令第二条至第四条及843号文第二条规定范围的项目,其施工、货物、服务采购的单项合同估算价未达到16号令第五条规定规模标准的,该单项采购由采购人依法自主选择采购方式,任何单位和个人不得违法干涉;其中,涉及政府采购的,按照政府采购法律法规规定执行。国有企业可以结合实际,建立健全规模标准以下工程建设项目采购制度,推进采购活动公开透明。
三、严格执行依法必须招标制度
各地方应当严格执行16号令和843号文规定的范围和规模标准,不得另行制定必须进行招标的范围和规模标准,也不得作出与16号令、843号文和本通知相抵触的规定,持续深化招标投标领域“放管服”改革,努力营造良好市场环境。
国家发展改革委办公厅
2020年10月19日

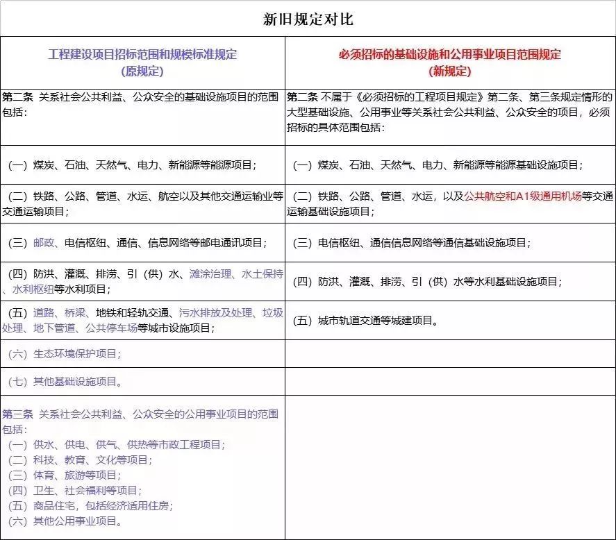
2018年3月30日,国家发展改革委印发《必须招标的工程项目规定》(国家发展改革委令第16号),对实施18年的《工程建设项目招标范围和规模标准规定》进行大修改!
2018年6月6日,必须招标的工程项目再增加5类。铁路、公路、管道、城市轨道交通等,要求必须招标。
1、全部或者部分使用国有资金投资或者国家融资的项目,使用国际组织或者外国政府贷款、援助资金的项目
(一)施工单项合同估算价在400万元人民币以上;
(二)重要设备、材料等货物的采购,单项合同估算价在200万元人民币以上;
(三)勘察、设计、监理等服务的采购,单项合同估算价在100万元人民币以上。
同一项目中可以合并进行的勘察、设计、施工、监理以及与工程建设有关的重要设备、材料等的采购,合同估算价合计达到前款规定标准的,必须招标。
2、不属于上述情形的大型基础设施、公用事业等关系社会公共利益、公众安全的项目
(一)煤炭、石油、天然气、电力、新能源等能源基础设施项目;
(二)铁路、公路、管道、水运,以及公共航空和A1级通用机场等交通运输基础设施项目;
(三)电信枢纽、通信信息网络等通信基础设施项目;
(四)防洪、灌溉、排涝、引(供)水等水利基础设施项目;
(五)城市轨道交通等城建项目。
发改委文件全文
国家发展改革委关于印发
《必须招标的基础设施和公用事业项目范围规定》的通知
发改法规规〔2018〕843号
各省、自治区、直辖市人民政府,国务院各部委、各直属机构:
《必须招标的基础设施和公用事业项目范围规定》已经国务院批准,现印发你们,请按照执行。
附件:必须招标的基础设施和公用事业项目范围规定
国家发展改革委
2018年6月6日
必须招标的基础设施和公用事业项目范围规定
第一条 为明确必须招标的大型基础设施和公用事业项目范围,根据《中华人民共和国招标投标法》和《必须招标的工程项目规定》,制定本规定。
第二条 不属于《必须招标的工程项目规定》第二条、第三条规定情形的大型基础设施、公用事业等关系社会公共利益、公众安全的项目,必须招标的具体范围包括:
(一)煤炭、石油、天然气、电力、新能源等能源基础设施项目;
(二)铁路、公路、管道、水运,以及公共航空和A1级通用机场等交通运输基础设施项目;
(三)电信枢纽、通信信息网络等通信基础设施项目;
(四)防洪、灌溉、排涝、引(供)水等水利基础设施项目;
(五)城市轨道交通等城建项目。
第三条 本规定自2018年6月6日起施行。

(注:蓝色部分内容在新规定中被删除)
附:国家发展改革委令第16号
《必须招标的工程项目规定》
第一条 为了确定必须招标的工程项目,规范招标投标活动,提高工作效率、降低企业成本、预防腐败,根据《中华人民共和国招标投标法》第三条的规定,制定本规定。
第二条 全部或者部分使用国有资金投资或者国家融资的项目包括:
(一)使用预算资金200万元人民币以上,并且该资金占投资额10%以上的项目;
(二)使用国有企业事业单位资金,并且该资金占控股或者主导地位的项目。
第三条 使用国际组织或者外国政府贷款、援助资金的项目包括:
(一)使用世界银行、亚洲开发银行等国际组织贷款、援助资金的项目;
(二)使用外国政府及其机构贷款、援助资金的项目。
第四条 不属于本规定第二条、第三条规定情形的大型基础设施、公用事业等关系社会公共利益、公众安全的项目,必须招标的具体范围由国务院发展改革部门会同国务院有关部门按照确有必要、严格限定的原则制订,报国务院批准。
第五条 本规定第二条至第四条规定范围内的项目,其勘察、设计、施工、监理以及与工程建设有关的重要设备、材料等的采购达到下列标准之一的,必须招标:
(一)施工单项合同估算价在400万元人民币以上;
(二)重要设备、材料等货物的采购,单项合同估算价在200万元人民币以上;
(三)勘察、设计、监理等服务的采购,单项合同估算价在100万元人民币以上。同一项目中可以合并进行的勘察、设计、施工、监理以及与工程建设有关的重要设备、材料等的采购,合同估算价合计达到前款规定标准的,必须招标。
第六条 本规定自2018年6月1日起施行。
文件原文:
财库〔2022〕19号
各中央预算单位,各省、自治区、直辖市、计划单列市财政厅(局),新疆生产建设兵团财政局:
为贯彻落实《国务院关于印发扎实稳住经济一揽子政策措施的通知》(国发〔2022〕12号)有关要求,做好财政政策支持中小企业纾困解难工作,助力经济平稳健康发展,现就加大政府采购支持中小企业力度有关事项通知如下:
一、严格落实支持中小企业政府采购政策。各地区、各部门要按照国务院的统一部署,认真落实《政府采购促进中小企业发展管理办法》(财库〔2020〕46号)的规定,规范资格条件设置,降低中小企业参与门槛,灵活采取项目整体预留、合理预留采购包、要求大企业与中小企业组成联合体、要求大企业向中小企业分包等形式,确保中小企业合同份额。要通过提高预付款比例、引入信用担保、支持中小企业开展合同融资、免费提供电子采购文件等方式,为中小企业参与采购活动提供便利。要严格按规定及时支付采购资金,不得收取没有法律法规依据的保证金,有效减轻中小企业资金压力。
二、调整对小微企业的价格评审优惠幅度。货物服务采购项目给予小微企业的价格扣除优惠,由财库〔2020〕46号文件规定的6%—10%提高至10%—20%。大中型企业与小微企业组成联合体或者大中型企业向小微企业分包的,评审优惠幅度由2%—3%提高至4%—6%。政府采购工程的价格评审优惠按照财库〔2020〕46号文件的规定执行。自本通知执行之日起发布采购公告或者发出采购邀请的货物服务采购项目,按照本通知规定的评审优惠幅度执行。
三、提高政府采购工程面向中小企业预留份额。400万元以下的工程采购项目适宜由中小企业提供的,采购人应当专门面向中小企业采购。超过400万元的工程采购项目中适宜由中小企业提供的,在坚持公开公正、公平竞争原则和统一质量标准的前提下,2022年下半年面向中小企业的预留份额由30%以上阶段性提高至40%以上。发展改革委会同相关工程招投标行政监督部门完善工程招投标领域落实政府采购支持中小企业政策相关措施。省级财政部门要积极协调发展改革、工业和信息化、住房和城乡建设、交通、水利、商务、铁路、民航等部门调整完善工程招投标领域有关标准文本、评标制度等规定和做法,并于2022年6月30日前将落实情况汇总报财政部。
四、认真做好组织实施。各地区、各部门应当加强组织领导,明确工作责任,细化执行要求,强化监督检查,确保国务院部署落实到位,对通知执行中出现的问题要及时向财政部报告。
本通知自2022年7月1日起执行。
财 政 部
2022年5月30日

