目前为止,江西、辽宁、湖北、宁夏、湖南、海南、广西、重庆、天津、西藏等10省市区发布了关于人员配备标准管理办法。

6月8日,江西省住建厅发布关于《江西省建筑工程施工现场从业人员配备管理办法(征求意见稿)》公开征求意见的通知。
本办法所称施工现场从业人员是指:
1.施工现场关键岗位人员。包括项目负责人、技术负责人、施工员、专职安全员、质量员、材料员、机械员、劳务员、资料员、标准员、部分装配式建筑工程中的构件工艺员、信息管理员、构件质量检验员。
2.施工现场特种作业人员。
3.施工现场技能人员。

重点如下:

编者注:6月1日,广东发布《关于对建筑施工企业专职安全生产管理人员实施分类管理的通知》,专职安全员同样分为C1、C2、C3三类,一人只可持有其中一类证书。
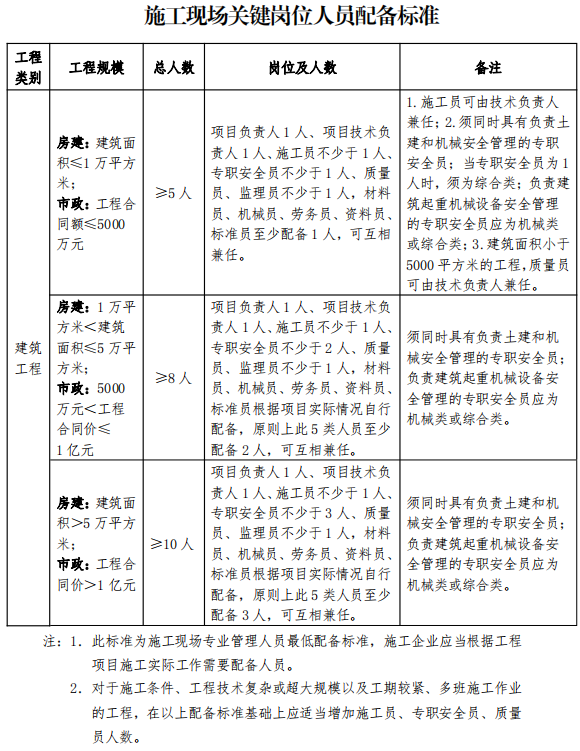
注:1.此标准为施工现场专业管理人员最低配备标准,施工企业应当根据工程项目施工实际工作需要配备人员。
2.对于施工条件、工程技术复杂或超大规模以及工期较紧、多班施工作业的工程,在以上配备标准基础上应适当增加施工员、专职安全员、质量员人数。
注:建筑施工安全检查根据施工现场对应设备和设施实施。
▲上下滑动查看全部
辽宁
5月18日,辽宁省住建厅发布了《辽宁省房屋建筑和市政基础设施工程项目现场管理人员和技术工人配备标准(试行)》,自公布之日起施行。
项目现场管理人员包括项目经理、项目技术负责人和施工员、质量员、安全员、技术员、材料员、机械员、劳务员、资料员等专业人员。
技术工人包括特种作业人员和一般技术工人。

项目现场管理人员配备标准
注:此标准为关键岗位人员最低配备标准,对于复杂的综合性工程以及工期较紧、多班施工作业的工程,在以上配备标准基础上应适当增加施工员、质量员、安全员人数。
技术工人(特种作业人员)各工种中、高级工基本配备要求(%)
注:1.各类中、小型工程对高级工数量不做硬性要求,但各类工程项目现场特种作业人员必须100%的持证上岗,中级、初级技术工人持证上岗率不低于80%,其中中级技术工人占技术工人总数比例应不低于20%,大型工程中高级工应不低于5%。
▲上下滑动查看全部
湖北
4月29日,湖北省住建厅正式发布《关于印发<湖北省建设项目施工现场从业人员配备管理办法(试行)>的通知》,明确:
施工现场从业人员是指:
1. 施工现场关键岗位人员。包括项目负责人、项目技术负责人、施工员、专职安全员、质量员、材料员、机械员、劳务员、资料员、标准员、部分装配式建筑工程中的构件工艺员、信息管理员、构件质量检验员。
2. 施工现场特种作业人员。
3. 施工现场建筑施工工种范围技能工人。


▲上下滑动查看全部
宁夏
4月15日,宁夏住建厅正式发布关于印发《宁夏回族自治区建筑工程施工现场关键岗位人员配备管理办法》的通知,本办法自2022年4月7日起实施。
施工项目部关键岗位人员是指项目负责人、技术负责人、施工员、质量员、专职安全生产管理人员。
现场监理部关键岗位人员是指总监理工程师、总监代表、专业监理工程师。


注:1.此标准为关键岗位人员最低配备标准,施工企业应当根据工程项目施工实际工作需要配备人员。
2.施工企业应根据有关规定和承包合同约定组建施工现场项目管理机构,无特别规定或约定的,一个承包合同(标段)应建立一个项目管理机构。
3.对于施工条件、工程技术复杂或超大规模以及工期较紧、多班施工作业的工程,在以上配备标准基础上应适当增加施工员、专职安全生产管理人员、质量员人数。
4.10万平方米以上的房屋建筑工程,建筑面积每增加5万平方米或工程合同价1.5亿元以上的市政工程工程合同价每增加5000万元,施工项目部应增配1名施工员、1名质量员和1名专职安全生产管理人员。
5.同一岗位专业人员配备为3人以上时,应明确岗位负责人。
6.本标准中人员可互相兼职的岗位,每人兼职不得超过1项,且每个岗位兼职不得超过1人。
注:1. 专业承包单位无自带或租赁特种设备时,可不设置机械员岗位。
2.专职安全生产管理人员岗位类型应为综合类(C3)。
3. 可兼职的岗位用"*"表示。
注:1.“3,且 ≥5‰”是指应配备3名及以上的专职安全生产管理人员,并根据现场作业人员总数量相应增加专职安全生产管理人员的配备数量,不得少于现场作业总数量的5‰;
2.“1,且 ≥3‰”是指应配备1名及以上的劳务员,并根据现场作业人员总数量相应增加劳务员的配备数量,不得少于现场作业总数量的3‰;
注:1.此标准为关键岗位人员最低配备标准,可根据项目实际需要,由建设单位和监理单位协商确定。
2.本标准中,专业监理工程师不得少于1人,专业监理工程师仅包括项目主导专业监理工程师,不包括非主导专业监理工程师。
3.房屋建筑工程建筑面积10万平方米以上,监理人员随之增加。
4.同一监理公司对中标的同一工程项目的多个标段实施工程监理时,关键岗位人员配备不得低于本标准。
▲上下滑动查看全部
湖南
湖南省住建厅发布《湖南省建筑工程施工项目部和现场监理部关键岗位人员配备管理办法》,自2021年3月15日起实施。
中标通知书中应注明项目经理或总监理工程师姓名及证号。
除不可抗力因素外,中标单位自投标截止之日起至完成合同约定工程量之日止,不得更换和撤离项目负责人和总监理工程师。
施工期间,所有关键岗位人员都应到岗履职,并通过实名制人脸识别考勤设备进行每日考勤。
月考勤率低于70%的,工程质量安全监督机构应责令其整改,对拒不整改或整改不到位的,记录1次违规行为;月考勤率低于50%的,质监机构核实后记录1次违规行为,并责令整改。有关检查处理情况,应录入“湖南省工程项目动态监管平台”。
在组织各类检查时,应将施工项目部、现场监理部关键岗位人员配备、到岗履职情况作为检查重点。
对施工项目部、现场监理部关键岗位人员数量进行优化缩减,仅规定不同规模最低岗位数量。


海南
2021年12月14日,海南省住建厅印发《海南省建筑工程施工现场关键岗位人员配备和在岗履职管理办法》,自印发之日起施行。
施工现场关键岗位人员包括:
承包单位派驻项目的项目经理、技术负责人、施工员、质量员、专职安全生产管理人员(安全员)、资料员、劳资专管员;
监理单位派驻项目的总监理工程师、总监理工程师代表、专业监理工程师、监理员;
还包括施工项目负责人、设计现场负责人(即设计现场代表)。
1、企业参与某一项目投标的,从投标文件提交之日起至评标结束之日,其投标文件中承诺的关键岗位人员不得在其他项目投标中重复使用。已经中标的关键岗位人员不得重复参与其他项目投标。
2、评标过程中,评标委员会应将投标人施工现场关键岗位人员配备情况纳入评审内容。
3、招标人在中标通知书中应根据中标人投标文件注明关键岗位人员姓名、职务、资格或相关证书证号及身份证号。分阶段配备的,还应注明人员任职阶段。
4、除不可抗力等9种情形外,企业自中标(合同签订)之日起至完成合同约定工程量之日止,承包单位项目经理、总监理工程师,以及依法必须招标项目的所有关键岗位人员不得申请变更。对擅自变更或撤离的,按照相关规定予以处理。
1、考勤方式。关键岗位人员采用人脸等生物识别技术实施实名制信息化考勤,到岗时间依据服务平台中记载的考勤时间进行计算。
注:在《海南省工程建设领域施工现场人员实名制监督管理办法》中也提出:施工现场人员每次出入施工现场必须按规定使用考勤设备进行劳动考勤。采用人脸等生物识别技术进行电子打卡。
2、履职时间要求:
承包单位项目经理、工程总承包项目的施工项目负责人及设计现场负责人,其在岗履职时间不得少于应到岗时间(扣除法定节假日时间)的80%;
总监理工程师每项目在岗履职时间不得少于应到岗时间(扣除法定节假日时间)的40%;
除上述人员外的项目其他关键岗位人员应在管理职责内全勤在岗(原则确定为22天)。
3、探索将在岗履职与业绩认定挂钩。对关键岗位人员综合平均考勤时间低于应到岗时间50%的,不予认定为该企业业绩。
4、项目经理、工程总承包项目的施工项目负责人及设计现场负责人、总监理工程师存在下列情形之一的,认定其未履行管理义务:
(一)项目经理、工程总承包项目的施工项目负责人及设计现场负责人在岗履职时间少于应到岗时间80%,总监理工程师在岗履职时间少于应到岗时间的40%;
(二)半年内缺席四分之一及以上次数工地例会的;
(三)未按法律法规或规范要求在工程施工管理相关文件上签字或加盖执业印章,或由他人代签的;
(四)未按法律法规或规范要求参加工程分部分项关键节点施工或验收的;
(五)法律法规规定的其他情形。
5、项目存在以下情形之一的,认定项目中标后履约不符合要求或未履行管理义务:
(一)项目关键岗位人员综合平均考勤时间低于应到岗时间50%的;
(二)关键岗位人员应到岗时间低于招标文件或合同要求的。
附件1:海南省建筑工程承包单位现场关键岗位人员配备标准
注:1.工程实施工程总承包的,在此基础上配备施工项目负责人、设计现场负责人以及其他管理人员,组建工程总承包项目部。工程总承包项目经理符合条件的可同时担任施工项目负责人。
2.此标准为关键岗位人员最低配备标准。当专职安全生产管理人员为2人及以上时,其中一名专职安全生产管理人员参与机械起重设备安全管理;专职安全生产管理人员为1人时,应配备专职或兼职机械管理人员。
3.对于复杂的体育场所、综合性工程以及工期较紧、多班施工作业的工程,在以上配备标准基础上应适当增加施工员、质量员、专职安全生产管理人员人数。
附件2:海南省建筑工程监理单位现场关键岗位人员配备标准
注:1.此标准为关键岗位人员最低配备标准。监理单位可以任命专业监理工程师或监理员兼职负责安全监理、测量复核和见证取样工作。
2.对同时担任多个建筑工程项目总监理工程师的,监理单位应在其监理的每个建筑工程项目现场监理部配备总监理工程师代表。
3.本办法所指监理员是指从事具体监理工作,具有中专及以上学历并经过监理业务培训的人员。
4.工程投资额在500万元以下的项目关键岗位人员的配备数量,由业主和监理方根据实际情况协商确定,在《建设工程监理合同》中注明。
▲上下滑动查看全部
广西
近日,广西区住建厅发布《关于征求<广西壮族自治区房屋建筑和市政基础设施工程施工现场主要管理人员配备标准及履职管理办法(试行)>(征求意见稿)意见的函》。
本办法自2022年1月1日起实行。明确:
本办法所称的施工现场主要管理人员,是指工程项目建设、施工、监理单位的主要管理人员,包括:
建设单位的项目负责人、质量负责人、安全负责人。
施工单位(含施工总承包、专业承包和承接施工业务的工程总承包单位,下同)的项目经理、项目执行经理、项目技术负责人、专职安全员、质量员、施工员、取样员、机械员、劳务员。
监理单位的总监理工程师、总监理工程师代表、专业监理工程师、监理员、见证员。
1、施工现场主要管理人员进场工作前必须将个人实名信息录入广西建筑农民工实名制管理公共服务平台。
2、施工现场主要管理人员到达施工现场和离开施工现场均必须通过“桂建通”平台进行人脸识别考勤,作为到岗履职证明。
3、施工现场主要管理人员的有效考勤标准为:
当日考勤次数不得少于两次,当日在施工现场履职时间不少于4小时,且最早和最晚考勤时间间隔不得小于4小时。不满足以上要求的为无效考勤,按当天缺勤计算。
施工现场主要管理人员到岗履职率=当月主要管理人员实际到岗总天数/当月施工天数(当月施工天数按22天计)。
4、项目正常施工期间,项目经理、总监理工程师代表等每月实际到岗天数不得低于当月施工天数的80%。总监理工程师不得低于30%。建设单位的项目负责人不得低于50%。
5、文件明确了《项目现场主要管理人员履职情况判定标准》(附于文尾)项目经理违反6条规定的,可判定其履职不到位,其中包括:
连续两次未参加监理例会,且不能作出合理解释的
连续两次未组织项目部例检(周检)
施工单位的项目技术负责人、专职安全员、质量员、施工员、机械员、取样员、劳务员以及监理单位的总监理工程师代表、专业监理工程师、监理员、见证员不得同时在2个及以上工程项目现场任职。
1、对施工现场主要管理人员到岗履职率不达标的项目,应及时督促项目相关单位进行整改。
2、对拒不整改的,应采取约谈项目及企业负责人、责令停工整改和扣减企业诚信分等措施。
3、施工现场主要管理人员到岗率应作为我区建设领域有关行业协会的会员单位有关奖项评选条件。
附件1:施工单位项目施工现场主要管理人员配备标准
注:1. 此标准为施工单位施工现场主要管理人员最低配备标准。
2. 对于复杂的体育场所、综合性工程以及工期较紧、多班施工作业的工程,在以上配备标准基础上应适当增加施工员、质量员、安全员人数。
附件2:监理单位项目施工现场主要管理人员配备标准
注:1.此标准为监理单位施工现场主要管理人员最低配备标准。
2.建筑面积超过15万平方米,每增加5万平方米,各阶段专业监理工程师、监理员应各增加1人。
3.对于复杂的体育场所、综合性工程以及工期较紧、多班施工作业的工程,在以上配备标准基础上应适当增加专业监理工程师和监理员。
4. 对于单独的装饰装修工程,施工阶段中监理单位现场主要管理人员配备仅需按“安装、装修阶段”执行。
▲上下滑动查看全部
重庆
2021年12月28日,重庆市发布关于征求《房屋建筑和市政基础设施工程施工从业人员配备标准(征求意见稿)》意见的通知。
现场施工管理人员应保持相对稳定,自投标截止之日起至完成合同约定工程量之日止,除下列情形外,不得擅自更换和撤离管理岗位人员:
1非本企业原因,工程项目因故不能按期开工或停工达60天以上的;
2非本企业原因,工程项目因故不能按期开工或停工达60天以上,除项目负责人、技术负责人及专职管理人员外的;
3非本企业原因,工期超过施工合同工期60天,且未签订补充协议或未办理书面正式手续的;
4不履行工作职责,不能胜任工作,被住房和城乡建设主管部门或建设单位责令更换的;
5因退休、刑事犯罪、失踪、患不能继续工作的疾病、死亡的;
6本人所承担的专业业务已完成的。
条文说明:本条规定了现场施工主要管理人员可变更的情形,变更必须在出现本条规定的情形下,按照规定的程序进行变更。
现场施工管理人员是指:
建设单位施工现场管理人员包括项目负责人、技术负责人、质量负责人、安全负责人、安全专职管理人员、质量专职管理人员、档案管理人员、劳务(资)员等。
施工单位施工现场管理人员包括项目负责人、技术负责人、质量负责人、安全负责人、施工员、安全员、质量员、标准员、测量员、材料员、机械员、试验员、预算员、劳务(资)员、资料员、信息管理员等。
监理单位施工现场管理人员包括总监理工程师、专业监理工程师、监理员、见证取样员、资料员、信息管理员等。
建设单位项目负责人应取得工程类或工程经济类大学本科及以上学历。
施工总承包单位项目技术负责人应根据工程规模满足如下的任职条件:
大型工程:应具有本科及以上学历和工程项目相适应专业的高级职称,从事相关专业技术管理工作8年以上,担任过同结构类型的工程技术负责人
施工总承包单位质量负责人、安全负责人应根据工程规模满足如下的任职条件:
大型工程:应具有本科及以上学历和工程项目相适应专业的中级职称,从事相关专业技术管理工作6年以上,担任过同结构类型的工程的同类负责人
注:装配式混凝土建筑工程、市政基础设施工程、专业承包单位施工现场管理人员数量配备等内容详见正文。
▲上下滑动查看全部
天津
2022年1月6日,天津市住建委发布了关于对《房屋建筑与市政基础设施工程施工现场从业人员配备标准(征求意见稿)》 征求意见的通知。
1、未在市实名制平台登记的施工现场管理和作业人员,不得进入施工现场施工作业。
2、每个施工日施工时间段内,出入施工现场的施工现场管理人员和技能工人应当通过实名制通道管理系统每日按实考勤,至少完成一进一出两次考勤。
3、进入现场的施工现场管理人员每月上传市实名制平台考勤记录少于22天的,建设单位可认定其到岗履职不达标。
4、实名制管理信息包含人员基本信息、从业信息、作业信息、诚信信息。
施工总承包单位项目负责人应满足如下的任职条件:
取得相应的建造师注册证书;
取得省级及以上住房和城乡建设主管部门颁发的安全生产考核合格证B证;
取得省级及以上住房和城乡建设行政主管部门认可的继续教育培训考核合格证书。
注册建造师可担任项目负责人的规模标准按照《注册建造师执业管理办法》(建市〔2008〕48号)执行。
施工总承包单位项目技术负责人应满足如下的任职条件:
大型工程:应具有本科及以上学历和工程项目相适应专业的高级职称,从事相关专业技术管理工作8年以上,担任过同结构类型的工程技术负责人;
中型工程:应具有大专及以上学历和工程项目相适应专业的中级职称,从事相关专业技术管理工作5年以上;
小型工程:应具有中专及以上学历和工程项目相适应专业的助理工程师职称,从事相关专业技术管理工作3年以上;
施工单位根据项目规模大小、复杂程度以及专业要求确定的其他条件。
施工总承包单位项目安全负责人应满足如下的任职条件:
大型工程:应具有本科及以上学历和工程项目相适应专业的中级职称,从事相关专业技术管理工作6年以上,担任过同结构类型的工程的同类负责人;
中型工程:应具有大专及以上学历和工程项目相适应专业的初级职称,从事相关专业技术管理工作4年以上;
应取得省级及以上住房和城乡建设主管部门颁发的安全生产考核合格证B证;
施工单位根据项目规模大小、复杂程度以及专业要求确定的其他条件。
注:施工现场不同等级技能工人数量可以代换,一名中级工可以代换2名初级工,一名高级工可以代换4名初级工。
▲上下滑动查看全部
西藏
2022年1月18日,西藏自治区住建厅发布了关于征求《西藏自治区建筑工程施工现场关键岗位人员配备管理办法》(征求意见稿)意见和建议的通知。
1、相关单位在中标后,“西藏自治区建筑市场监管与诚信一体化工作平台”将会对该项目承诺的项目经理、技术负责人、质量员、专职安全生产管理人员等进行锁定,被锁定人员不得参加其它工程项目的投标。
2、建筑工程施工合同、建筑工程监理合同中应明确施工项目部、现场监理部关键岗位人员,且应与中标通知书一致。
3、项目实施过程中,施工项目部、现场监理部关键岗位人员应保持稳定。中标单位自工程项目开工之日起至完成合同约定工程量之日止,不得擅自更换和撤离关键岗位人员,对擅自更换和撤离的按骗取中标处理。下列情形除外:
(1)因身体原因无法坚持施工现场管理工作的,需提供三级甲等以上医院出具的证明材料(包括医学检查证明书及相关医疗凭证);
(2)本人所承担的专业业务已完成的,需提供项目所在地住房和城乡建设部门提供的现场复核证明材料;
(3)因违法违规行为不能继续担任施工现场管理工作的,需经建设单位同意并经项目所在地住房和城乡建设部门审核同意后更换。
注:施工项目部主要由项目经理、技术负责人、施工员、质量员、专职安全生产管理人员组成。
现场监理部主要由总监理工程师(总监代表)、专业监理工程师、监理员组成。
1、建筑施工企业、工程监理企业应与其任命的施工项目部、现场监理部关键岗位人员订立劳动合同、建立劳动工资关系,并缴纳社会养老保险。
2、关键岗位人员上岗时应进行实名制认证和人脸识别考勤。
3、项目开工后,建设单位现场负责人、施工项目部和现场监理部的所有人员均应纳入实名制考勤管理,未进行实名制登记不得进入施工现场。
4、对施工项目部、现场监理部人员配备不达标、擅自更换、不按规定履行职责、不按规定进行实名制认证、实名制考勤天数不达标的,各级住房和城乡建设主管部门及质量安全监督机构应依据相关规定对建筑施工企业、监理企业及关键岗位人员依法进行行政处罚和信用惩戒。
建筑工程总承包施工项目部关键岗位人员设置和配备标准
注:
(1)此标准为关键岗位人员最低配备标准,施工企业应当根据工程项目施工实际工作需要配备人员。
(2)施工企业应根据有关规定和承包合同约定组建施工现场项目管理机构,无特别规定或约定的,一个承包合同(标段)应建立一个项目管理机构。
(3)对于施工条件、工程技术复杂或超大规模以及工期较紧、多班施工作业的工程,在以上配备标准基础上应适当增加施工员、专职安全生产管理人员、质量员人数。
(4)10万平方米以上的房屋建筑工程,建筑面积每增加5万平方米或工程合同价1.5亿元以上的市政工程合同价每增加5000万元,施工项目部应增配1名施工员、1名质量员和1名专职安全生产管理人员。
(5)同一岗位专业人员配备为3人以上时,应明确岗位负责人。
(6)本标准中人员可互相兼职的岗位,每人兼职不得超过1项,且每个岗位兼职不得超过1人。
建筑工程专业分包施工项目部关键岗位人员设置和配备标准
注:
(1)专业分包单位无自带或租赁特种设备时,可不设置机械员岗位。
(2)专职安全生产管理人员岗位类型应为综合类(C3)。
(3)可兼职的岗位用“*”表示。
建筑工程劳务分包施工项目部关键岗位人员设置和配备标准
现场监理部关键岗位人员配备标准
注:
(1)此标准为关键岗位人员最低配备标准,可根据项目实际需要,由建设单位和监理单位协商确定。
(2)标准中,专业监理工程师不得少于1人,专业监理工程师仅包括项目主导专业监理工程师,不包括非主导专业监理工程师。
(3)房屋建筑工程建筑面积10万平方米以上,市政,监理人员随之增加。
▲上下滑动查看全部
编辑:度川管理研究部
附原文:
各有关单位:
为规范我省房屋建筑和市政基础设施工程施工现场从业人员配备和管理,保证工程质量和施工安全,我厅组织起草了《江西省建筑工程施工现场从业人员配备管理办法(征求意见稿)》,现向大家公开征求意见。请各地及有关单位认真组织讨论,于2022年6月22日前将有关意见建议反馈我厅建筑监管处。
联系人:蒋鑫电话号码:0791-86230061
电子邮箱:jxsjstjgc@163.com
附件1:《江西省建筑工程施工现场从业人员配备管理办法(征求意见稿)》起草说明
附件2:江西省建筑工程施工现场从业人员配备管理办法(征求意见稿)
江西省住房和城乡建设厅
2022年6月7日
附件2
第一条 为规范我省房屋建筑和市政基础工程(以下简称“建筑工程”)施工现场从业人员配备和管理,确保建筑工程质量和安全生产,根据《建设工程质量管理条例》《建设工程安全生产管理条例》《建设工程消防审计审查验收管理暂行规定》(住房和城乡建设部令第51号)、住房和城乡建设部《建筑施工企业安全生产管理机构及专职安全生产管理人员配备办法》(建质[2008]91号)和有关法律法规、标准规范等规定,结合本省实际,制定本办法。
第二条 在本省行政区域内从事新建、改建、扩建房屋建筑工程(包括与其配套的线路管道和设备安装工程、装修工程)和市政基础设施工程现场从业人员的配备和管理适用本办法。
本办法所称施工现场从业人员是指:
1.施工现场关键岗位人员。包括项目负责人、技术负责人、施工员、专职安全员、质量员、材料员、机械员、劳务员、资料员、标准员、部分装配式建筑工程中的构件工艺员、信息管理员、构件质量检验员。
2.施工现场特种作业人员。包括建筑电工、普通脚手架子工、附着式升降脚手架子工、信号司索工、塔吊司机、塔吊安装拆卸工、施工电梯司机、施工电梯安装拆卸工、物料提升机司机、物料提升机安装拆卸工、高处作业吊篮安装拆卸工。
3.施工现场技能人员。
第三条 施工现场从业人员配备数量不得低于本办法规定(附件1:施工现场专业管理人员配备标准;附件2:施工现场特种作业人员配备标准;附件3:施工现场技能人员配备标准;附件4:施工现场关键岗位人员任职条件和职责)。施工企业应根据工程需要配备其他相应的管理人员。
建筑施工企业与施工现场专业管理人员订立劳动合同、建立劳动工资关系。住房和城乡建设主管部门及其质量安全监督机构监督检查时,应重点查验施工项目部项目负责人、项目技术负责人、专职安全员、质量员是否由企业依法为其缴纳社会养老保险。
第四条 施工现场关键岗位人员(指项目负责人、技术负责人、施工员、专职安全员、质量员)不得同时在其他建筑工程项目中任职。
经建筑工程项目建设单位同意,其他施工现场专业管理人员(材料员、机械员、劳务员、资料员、标准员)可在同一城市担任不超过3个建筑工程项目的施工项目部管理人员。
第五条 工程项目建设单位在招标文件中应要求投标人按照国家和省有关法律法规、规范标准和本办法规定配备建筑施工现场管理人员。建筑施工企业在参与投标时,应根据工程项目的规模、特点和招标文件要求,在投标文件中明确项目经理配备情况及其他关键岗位人员数量。
招标人在中标通知书中应注明项目经理姓名及注册执业证书编号。招标人或招标代理机构应及时将项目负责人信息录入“江西住建云”。
第六条 建筑工程施工合同中应明确施工项目部项目负责人,且应与投标文件、中标通知书一致。
第七条 住房城乡建设主管部门及其安全监督机构在工程项目开工安全生产条件审查现场核查时,应按照本办法规定审查施工现场专业管理人员配备情况,查验各关键岗位人员证书和人脸识别验证情况,确保配备到位、人证相符。项目通过开工安全生产条件审查后,承建项目施工单位应及时将施工现场专业管理人员信息及人员变化情况录入“江西住建云”和“江西省建筑工人实名制管理服务信息平台”。
工程项目分期开工或不同标段先后开工时,应按分期(标段)实际开工工程规模配备施工现场专业管理人员。
同一区域工程项目分别办理施工许可的不同标段,施工单位为同一家的,施工单位可以按一个项目配备施工现场专业管理人员。
对超高、超大、超复杂的特殊工程项目的施工现场专业管理人员配备,鼓励承建项目施工单位应编制人力资源配备专项计划方案,分阶段配备关键岗位人员,并报工程质量和安全监督机构备案后实施。
第八条 施工总承包和专业分包单位完成合同约定施工任务,经监理、建设单位同意并报工程质量安全监督机构确认后,承建项目施工单位可安排施工现场从业人员逐步撤离现场和项目收尾管理相关工作。
第九条 除不可抗力因素外,中标单位自投标截止之日起至完成合同约定工程量之日止,不得更换和撤离项目负责人。
施工现场项目部专业管理人员应保持稳定。中标单位自工程项目开工安全生产条件审查合格之日起至完成合同约定工程量之日止,不得擅自更换和撤离关键岗位人员。下列情形除外:
1.因身体原因无法坚持施工现场管理工作的;
2.因不履行岗位职责、工作实物等原因不宜继续担任施工现场管理工作的;
3.本人所承担的专业业务已完成的;
4.非本单位原因工程项目延期开工达6个月或停工时间达3个月以上的;
5.因违法违规行为不能继续担任施工现场管理工作的;
6.因人员调动不能在本单位执业的。
第十条 施工现场关键岗位人员变更由承建施工单位提出书面申请和相关证明资料,经建设单位同意后,报告工程项目相应的监管机构确认。项目负责人的更换应符合招投标文件相关要求规定及具备任职资格条件,且其他关键岗位人员更换应不得低于招标文件要求。经办理完施工现场关键岗位人员更换手续后,符合本办法规定的,承建施工单位应在5日内将关键岗位人员撤离或更换信息录入“江西住建云”和“江西省建筑工人实名制管理服务信息平台”。
相关机构对符合撤离或更换规定的,不得无故押证。存在争议的,向同级或上级住房和城乡建设主管部门反映。对违规提前押证或拖延放证的,同级住房城乡建设主管部门应及时责令纠正,造成影响的,应追究相关单位或个人责任。
第十一条 现场监理机构应加强对施工现场专业管理人员到岗和履职情况的检查,并落实监理报告制度。项目总监理工程师应安排专人检查并形成检查记录。对发现人员配备不达标、擅自更换、不到岗、不按规定履行职责的,总监理工程师应签发整改单责令其改正并报告建设单位。
建设单位应对施工现场项目部专业管理人员配备和到岗履职情况进行检查,并形成检查记录,发现人员配备不达标、擅自更换、不到岗、不按规定履行职责的,应责令其改正;对拒不改正的,应及时报告住房和城乡建设主管部门及其质量安全监督机构。
第十二条 各级建设工程质量安全监督机构及其一线监督人员在日常监督检查中,应检查施工项目部专业管理人员是否按本办法和合同要求足额配备到位、是否按要求到岗履职,并形成监督检查记录。
履约考勤期自工程项目开工安全生产条件审查合格至完成合同约定工程量止,施工单位现场从业人员纳入实名制管理。在施工期间,所有岗位人员都应到岗履职,并通过实名制人脸识别考勤设备进行每日考勤。
关键岗位人员在“江西省建筑工人实名制管理服务信息平台”有效考勤天数少于本月施工时间的80%,工程质量安全监督机构应责令其整改,对拒不整改或整改不到位的,记录1次违规行为;月考勤率低于50%的,工程质量安全监督机构核实后记录1次违规行为,并责令整改。有关检查处理情况应录入“全国建筑市场监督公共服务平台”。
各级住房和城乡建设主管部门在组织施工现场检查时,应将施工现场专业管理人员配备、到岗履职情况作为检查重点,以此作为评价项目质量安全保证体系运行情况、施工企业安全生产条件、质量安全监督机构履职情况的重要依据。
对施工项目部人员配备不达标,擅自更换、不按规定履行职责、不按规定进行人脸识别验证的,各级住房和城乡主管部门及其质量安全监督机构应责令改正,对拒不整改或整改不到位的,记录1次违规行为。对记录2次及2次以上违规行为的,应按规定认定上报企业及其相关责任人员的建筑市场不良行为记录,并依法依规予以行政处罚。
第十三条 省外建筑施工企业承揽本省工程项目组建的施工项目部,其关键岗位人员如持有外省住房和城乡建设主管部门办法或认可的住房和城乡建设领域施工现场专业人员职业培训合格证书,其证书应能通过相关住房和城乡建设主管部门网站查询其真伪,或提供由相关住房和城乡建设主管部门(或其认可的机构)出具的证书真实性证明。
第十四条 拆除工程应根据工程特点,参照本办法执行。
第十五条 本办法自2022年月日起实施。
附件1

注:1.此标准为施工现场专业管理人员最低配备标准,施工企业应当根据工程项目施工实际工作需要配备人员。
2.对于施工条件、工程技术复杂或超大规模以及工期较紧、多班施工作业的工程,在以上配备标准基础上应适当增加施工员、专职安全员、质量员人数。
附件2

注:建筑施工安全检查根据施工现场对应设备和设施实施。
附件3
施工现场技能人员配备标准
一、施工现场所有技能工人必须100%持证上岗,由建筑工程质量安全监督管理部门负责监督管理。
二、到2025年,施工现场技能工人中级工占比不低于20%,高级工及以上的人员占比不得低于5%。
三、施工现场技能工人数量计算式(试行):
1.房屋建筑工程工人数量计算公式:
N=S�A�T
式中:N:工人数量(人)
S:建筑面积(㎡)
T:合同工期(天)
A:每平方米平均用工数(工日);A=1.8-2.2(建筑面积≤1万平方米),1.6-1.8(1万平方米<建筑面积≤5万平方米),1.4-1.6(建筑面积>5万平方米)。
2.市政基础设施工程工人数量计算公式:
N=S�A�T
式中:N:工人数量(人);
S:工程总造价(万元);
T:合同工期(天);
A:每平方米平均用工数(工日),取值按:特大型桥梁及隧道和施工条件复杂的大型桥梁及隧道工程取5-7.5;其中大中型桥梁及隧道工程取6.25-9.38,;其他桥涵及隧道工程,结构工程取7.5-11.5;机电安装取6.25-9.38;道路、广场、园林绿化、综合管网及其他附属工程取9.38-12.5。
附件4:
施工现场关键岗位人员任职条件及主要职责
一、项目负责人
1.任职条件:
(1)取得相应的建造师注册证书;
(2)取得省级住房和城乡建设主管部门颁发的项目负责人安全生产考核合格证书。
2.主要职责:
(1)主持项目经理部工作,代表企业实施施工项目管理,贯彻执行国家法律、法规、方针、政策和强制性标准,执行企业的管理制度,维护企业的合法权益;
(2)执行企业对项目下达的各项管理目标和规定任务;
(3)组织编制项目管理实施规划和各项管理制度;
(4)对进入现场的施工人员、施工机具、建筑材料等生产要素进行优化配置和动态管理,突出抓好对项目关键岗位人员和特种作业人员到岗履职管理;
(5)建立质量(含消防施工质量)管理体系和安全体系,贯彻落实《危险性较大的分部分项工程安全管理规定》、住房城乡建设部《工程质量安全手册(试行)》等文件规定,按照《施工企业安全生产评价标准》《建筑施工安全检查标准》《工程建设施工企业质量管理规范》等组织实施标准化工作,进行现场文明施工管理,发现和处理突发事件;
(6)按照《住房城乡建设部关于印发<建筑施工项目经理质量安全责任十项规定(试行)>的通知》要求,落实质量安全责任。
(7)在授权范围内负责与企业管理层、劳务作业层、各协作单位、发包人、分包人和监理工程师、业主等的协调和过程控制,解决项目施工过程中出现的问题;
(8)参与分部工程验收和工程竣工验收,准备结算资料和分析总结,接受审计;
(9)处理项目部的善后工作;
(10)协助企业进行项目的检查、鉴定和评奖申报。
二、项目技术负责人
1.任职条件:
一级工程(按《工程监理企业资质管理规定》附表2标准划分,下同)的项目技术负责人应具有大专及以上学历、与工程项目相适应专业的高级职称,从事相关专业技术管理工作8年以上。
二级工程的项目技术负责人应具有大专及以上学历、与工程项目相适应专业的中级职称,从事相关专业技术管理工作5年以上。
三级工程的项目技术负责人应具有中专及以上学历、与工程项目相适应专业的助理工程师职称,从事相关专业技术管理工作5年以上。
建筑施工企业根据项目规模大小、复杂程度以及专业要求确定的其他条件。
2.主要职责:
(1)主持项目的技术管理;
(2)主持制定项目技术管理工作计划;
(3)按规定查验和接收加盖施工图审查专用章的设计图纸,参加图纸会审和设计交底,并对结果进行确认;
(4)组织有关人员熟悉与审查图纸,主持编制项目管理实施规划的施工方案并组织落实;
(5)负责技术交底;
(6)组织做好测量及其核定;
(7)指导质量检验和试验;
(8)贯彻落实《危险性较大的分部分项工程安全管理规定》、住房城乡建设部《工程质量安全手册(试行)》等文件规定;具体组织编制和报审施工组织设计、重大危险源识别和控制方案、专项施工方案,审核作业指导书并组织实施;有分包单位的,应负责督促落实分包单位的相应工作。
(9)参加工程验收,处理质量安全问题;
(10)组织各项技术资料的签证、收集、整理和归档;
(11)组织技术学习、交流技术经验;
(12)组织进行技术攻关。
三、施工员
1.任职条件:
取得住房和城乡建设领域施工现场专业人员职业培训合格证书(施工员)。
2.主要职责:
(1)贯彻落实《危险性较大的分部分项工程安全管理规定》、住房城乡建设部《工程质量安全手册(试行)》等文件规定;严格按国家有关标准、规范、规程、施工组织设计、关键、特殊工序作业指导书、以及设计图纸、图纸会审纪要、设计变更和技术核定组织施工;
(2)组织有关班组熟悉施工图纸,向班组操作人员进行技术、质量及关键、特殊工序和安全交底,按照施工组织设计安排好工序搭接,做好工序交接记录,努力完成形象进度计划;
(3)参与制定劳务管理计划,参与组建项目劳务管理机构和制定劳务管理制度,合理安排劳动组合,及时做好工程施工记录、隐蔽工程记录和签证,逐日填写施工日志;
(4)负责或监督劳务人员进出场及用工管理,负责审核劳务人员身份、资格,参与劳务分包合同签订,对劳务队伍现场施工管理情况进行考核评价。科学安排各专业的配套作业和各工种之间的立体交叉作业;
(5)负责劳务结算资料的收集整理,参与劳务费的结算。参与或监督劳务人员工资支付、负责劳务人员工资公示及台帐的建立。参与编制、实施劳务纠纷应急预案,参与调解、处理劳务纠纷和工伤事故的善后工作。
(6)负责编制劳务队伍和劳务人员管理资料。负责汇总、整理、移交劳务管理资料。
(7)做好施工现场管理和文明施工,做到场地清洁,材料
堆放整齐有序。
四、专职安全员
1.任职条件:
取得省级住房和城乡建设主管部门颁发的专职安全生产管理人员安全生产考核合格证。
2.分类:
机械类专职安全生产管理人员(C1证)可以从事起重机械、土石方机械、桩工机械等安全生产管理工作。土建类专职安全生产管理人员(C2证)可以从事除起重机械、土石方机械、桩工机械等安全生产管理工作以外的安全生产管理工作。综合类专职安全生产管理人员(C3证)可以从事全部安全生产管理工作。
3.主要职责:
(1)在施工前,根据工程项目的特点,依照项目重大危险源识别和控制方案及安全专项施工方案,向项目部提出重要环节、重点部位的安全生产防范建议;
(2)在施工过程中必须到现场跟踪巡查,定期查验特种作业人员持有效证件上岗情况和人员、证件与单位相符情况,施工现场与专项施工方案相符情况;
(3)加强对分包单位的安全管理,检查分包单位人员持有效证件上岗履职和专项施工方案编制与执行情况;
(4)贯彻落实《危险性较大的分部分项工程安全管理规定》、住房城乡建设部《工程质量安全手册(试行)》等文件规定;严格施工全过程的安全控制,加强对施工现场重大危险源的监控管理,并按规范做好安全记录,建立隐患台帐;
(5)加强对施工现场的检查,及时制止违章指挥,违章操作行为,及时发现、纠正、督促整改安全事故隐患,并报告项目负责人;
(6)对建设管理部门及其安监机构、现场监理部和施工企业在各类检查中发现的安全生产问题认真组织整改落实;
(7)及时向企业安全管理机构报告项目部安全生产情况;
(8)参与起重机械设备管理的,还应履行机械员职责。
五、质量员
1.任职条件:
取得住房和城乡建设领域施工现场专业人员职业培训合格证书(质量员)。
2.主要职责:
(1)贯彻落实住房城乡建设部《工程质量安全手册(试行)》等文件规定,按照设计图纸、施工设计、项目质量计划、设计变更、技术核定及国家颁发的现行规范、规程和标准,全面认真地进行质量检查;
(2)抓好质量教育,及时纠正质量事故苗头,出现重大质量事故及时报告上级有关部门并配合做好处理工作;
(3)参加施工组织设计、施工方案的会审,监督工程质量和文明施工等措施的实施,做好质量记录;
(4)参加质量回访,受理用户投诉,及时向主管部门传递不合格信息,并会同技术负责人、施工员等进行评审处理;
(5)负责对分包工程的工序交接,原材料、半成品和工程配套设备检验、试验的监控;
(6)负责检验批、分部、分项工程质量评定的核定检查及时向主管部门传递信息,并做好相关的质量记录。
附件1
一、制定办法的背景、目的和意义
根据住房和城乡建设部办公厅《关于开展施工现场技能工人配备标准制定工作的通知》(建办市〔2021〕29号)要求,新建、改建、扩建房屋建筑与市政基础设施工程建设项目,均应制定相应的施工现场技能工人配备标准。2025年,力争实现在建项目施工现场中级工占技能工人比例达到20%、高级工及以上等级技能工人占技能工人比例达到5%,初步建立施工现场技能工人配备体系。2035年,力争实现在建项目施工现场中级工占技能工人比例达到30%、高级工及以上等级技能工人占技能工人比例达到10%,建立施工现场所有工种技能工人配备体系。因此,我们研究起草了《江西省建筑工程施工现场从业人员配备管理办法(试行)(征求意见稿)》。
二、编制原则
一是政策导向性。立足于建筑工人职业化发展的需要,建设数字经济数字建筑业条件下的、新型建筑工业化与智能建造方面高层次专业技能人才队伍、逐步引领建筑市场行业发展的工匠精神的人才培养成势见效。
二是科学系统性。实施企业创新管理体系要求,落实建筑工程项目施工现场从业人员配备管理,从项目组织机构的专业管理岗位设置及人员配备和技能工人的特种作业班组人员配备标准,开展全要素、全过程管理,从而提高管理创新活动和创新绩效。
三是工作操作性。建筑市场用工制度改革和施工现场技能工人配备体系的要求,一是要适应新时代建筑施工技术创新和建造方式改革要求,因事设岗,如标准员、构件工艺员和信息管理员等。二是要满足建筑工程项目绿色施工智慧建造的施工现场专业化和全过程管理要求。施工现场从业人员管理是项目组织管理的重要内容,贯穿于项目管理全过程,要做到专业分工、任务明确、责任到岗、考核兑现四落实的责任行为清单化,努力实现人力资源管理的各尽所能人尽其才的绩效最大化。
三、编制依据
《建筑施工企业主要负责人、项目负责人和专职安全生产管理人员安全生产考核管理规定》(住建部令第17号)
《建筑施工企业主要负责人、项目负责人和专职安全生产管理人员安全生产考核管理规定实施意见》(建质〔2015〕206号)
《建筑施工企业安全生产管理机构设置及专职安全生产管理人员配备办法》(建质〔2008〕91号)
《建筑施工特种作业人员管理规定》(建质〔2008〕75号)
《关于建筑施工特种作业人员考核工作的实施意见》(建质〔2008〕41号)
四、办法主要内容
(一)适用范围
1.市场行为核查有依据。本办法对承建项目责任主体施工单位的项目管理机构组建(即施工现场专业管理人员配备标准)、关键岗位人员台帐建立、关键岗位人员持证上岗、关键岗位人员变更、建筑工人实名制等实施明确规定。
2.安全行为督查有标准。这次办法的内容,对专职安全员按照安全生产考核合格证书的类别细分土建、机械、综合实施建筑工程施工现场岗位标准化设置、特种人员持证上岗和作业班组的人员配备标准、施工现场人员不良行为和违规行为的处理方式等,结合实际,为建筑施工安全综合检查、专项督查提供了重要抓手。
3.质量行为落实有保障。办法中,明确了施工现场关键岗位人员任职条件及主要职责,对贯彻落实住房和城乡建设部《工程质量安全手册》,建立建筑工程项目全面质量管理体系,提升建筑工程品质,规范行为提出了具体要求。
(二)主要技术要点
1.管理有定性要求。业务工作描述定性。表现在人员与企业关系(第三条)、同项不同标但同管的人员配备(第七条)等;特殊情形处置定性。表现在关键岗位人员履职情形的更换与撤离(第九条)、和任职条件和主要职责(附件4)定性。
2.落实有定量指标。施工现场从业人员配备标准定量。如施工现场专业管理人员配备(附件1)、特种作业班组人员配备(附件2)、技能人员配备(附件3)等。施工现场从业人员到岗履职定量和违规行为处理定量(第12条)。
五、实施建议
本管理办法现试行,基于数字经济数字时代实现高质量发展的需要,同时,新时代建筑业转型升级、工程项目改革实践和应用管理的不断发展与创新,因此,建议在今后的实施过程中,广泛听取和收集各方面的意见与建议,结合实际,对本管理办法进行不断更新,使其实用性和可操作性不断提高,不断满足江西建筑市场、工程质量安全管理的需要。
























