导读
近日,南京市发展和改革委员会、南京市城乡建设委员会等5部门联合发布《关于进一步夯实招标人主体责任的通知》,自2022年9月1日起施行。
- 建立招标人责任追究终身制。 
- 不得通过设置不合理条件排斥、差别对待或限制潜在投标人。 
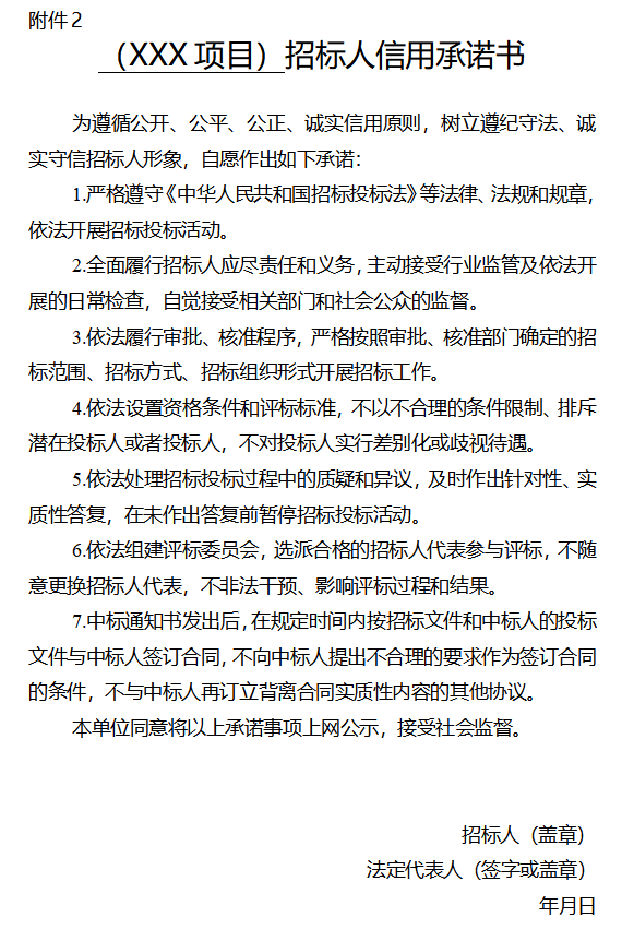
- 实行招标人信用承诺制。在发布项目招标公告时,招标人应签署《招标人信用承诺书》,如下: 

▎文件原文:
 各有关单位:
各有关单位:
为推动招标人依法依规组织招标活动,公平公正地为不同市场主体参与投标提供便利条件,现就进一步夯实招标人主体责任通知如下:
一、健全招标人内控管理机制
1.全面落实招标投标事项集体研究、合法性审查和内部会签相结合的议事决策机制,完善层级监督和专门监督,积极发挥内部审计与纪检的监督作用。
2.严格按照项目审批、核准部门确定的或受理登记的招标范围、招标方式、招标组织形式依法开展招标工作,未经批准或变更登记不得擅自调整。
3.规范引用国家规定的标准资格预审文件和招标文件,根据项目的具体特点与实际需要认真组织编制招标文件,不得通过设置不合理条件排斥、差别对待或限制潜在投标人。
4.建立招标人责任追究终身制,选派责任心强、业务精湛、公道正派的工作人员担任招标负责人、参与评标活动、办理异议答复等。
5.认真审查书面评标报告,重点审查是否存在倾向性评分现象、是否存在客观性指标评分不一致、是否存在主观性指标评分畸高或畸低现象、是否对异常低价投标或严重不平衡报价进行详细评审、是否存在随意否决投标等情况。
6.严格按照国家有关技术标准规范和合同约定组织验收,有序引导招标投标活动由程序控制单一型向程序控制和绩效结果并重型的转变,推进形成项目建设全过程闭环式管理。
二、建立招标计划提前发布制度
1.依法必须进行招标的工程建设项目,均应当提前发布招标计划。涉及国家安全、国家秘密和抢险救灾等不宜采取公开招标方式的项目除外。
2.招标计划应当包括:项目名称、招标人名称、立项文件及文号(或项目立项的进展情况)、招标内容(招标范围、招标方式、招标组织形式)、合同预估价、资金来源、招标公告计划发布时间等内容。(详见附件1)
3.招标计划采取招标人自行发布和行业主管部门代为发布两种方式。发布单位登录“江苏省公共资源服务平台(南京市)”,按要求填写相关信息,提交加盖招标人公章的招标计划表,统一通过平台发布。
4.招标计划发布时间为招标公告(投标邀请书)发布之日前至少30日,提高招标投标活动透明度。招标计划发生变化的应当及时更新。
三、实行招标人信用承诺制
1.信用承诺主体为依法必须进行招标的工程建设项目的招标人(业主单位),包含各级政府部门、事业单位、国有企业、代建单位和总承包单位等。
2.信用承诺内容。(详见附件2)
3.在发布项目招标公告时,招标人应签署《招标人信用承诺书》,将盖章的承诺书与招标公告同步在南京市公共资源交易平台发布,接受社会监督。
4.招标人违反承诺内容的,有关招标投标行政监督部门应当如实记录其违诺信息,并依法依规推送至相关信用信息平台。
四、规范招标文件收费
1.招标人发售资格预审文件、招标文件收取的费用应当限于补偿印刷、邮寄的成本支出,不得以营利为目的。
2.纸质招标项目,招标文件费应控制在100元内,确附有大幅图纸、彩印等特殊要求的则应控制在200元内。鼓励招标人(招标代理机构)向潜在投标人免费提供纸质招标文件。
3.电子招标项目,一律不得收取招标文件费。招标人应当在招标公告或资格预审公告中以醒目方式列明电子招标文件下载地址,方便潜在投标人免费下载。
4.招标人(招标代理机构)不得另行巧立名目,收取与招标文件有关的任何费用。
五、有关要求
1.各招标人要贯彻落实国家和省、市关于优化招标投标领域营商环境的各项要求,建立健全内控管理机制,切实做好招标计划提前发布、实行招标人信用承诺、规范招标文件收费等工作。
2.市公共资源交易中心要及时调整和完善电子招标投标交易各相关平台功能,为在线发布招标计划、提交信用承诺书、免费下载招标文件提供技术支撑和服务保障。
3.各招标投标行政监督部门要加强指导督促,进一步强化事中事后监管,推动夯实招标人主体责任,持续优化我市招标投标领域营商环境。
本通知自2022年9月1日起施行。
附件:1.《南京市工程建设项目招标计划表》
2.《招标人信用承诺书》
南京市发展和改革委员会
南京市城乡建设委员会
南京市交通运输局
南京市水务局
南京市政务服务管理办公室
2022年7月8日

 
 