
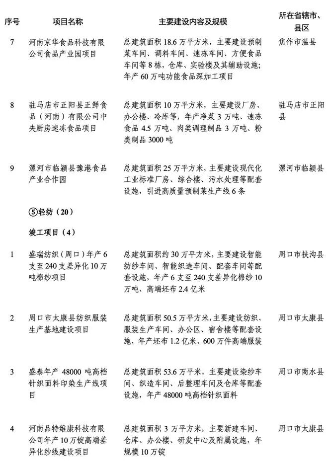
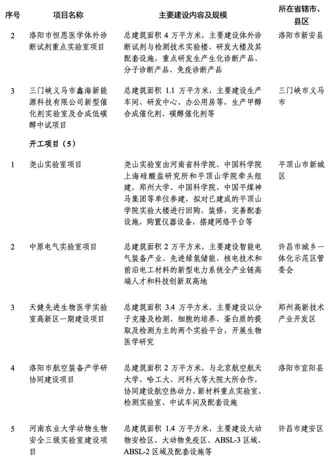
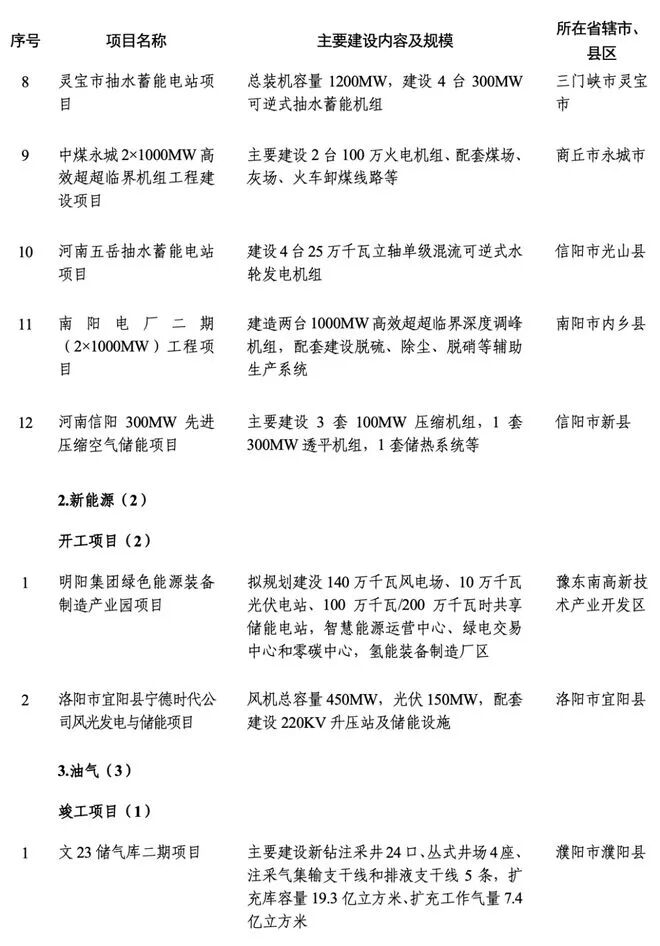
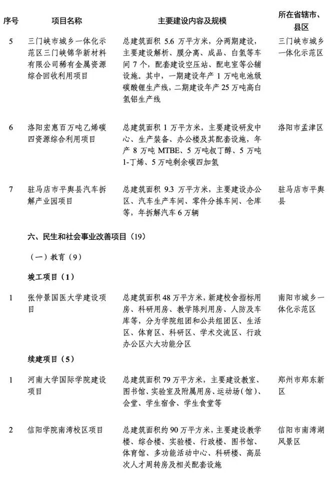
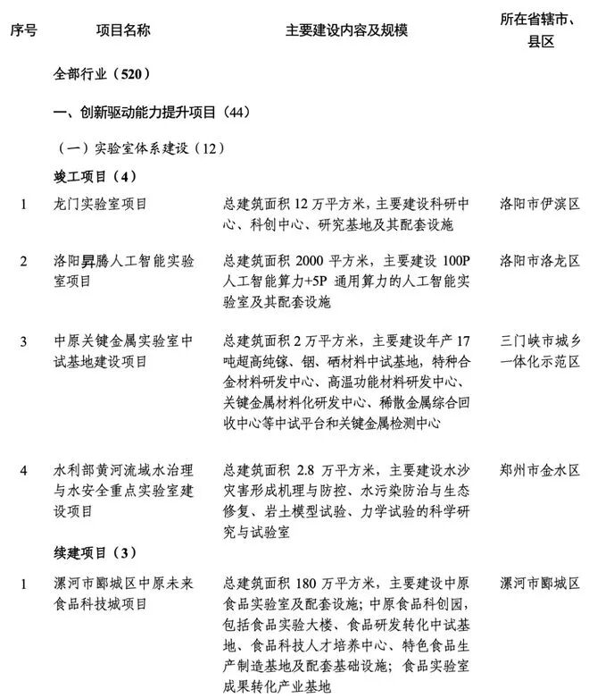
1月2日,河南省重点项目建设领导小组发布《关于印发2024年河南省第一批重点建设项目名单的通知》,明确我省今年第一批省重点建设项目520个,总投资约2.1万亿元,年度计划投资约5830亿元。
项目涉及创新驱动能力提升、基础设施建设、新型基础设施、产业转型发展、绿色低碳转型、民生和社会事业改善等六大领域。
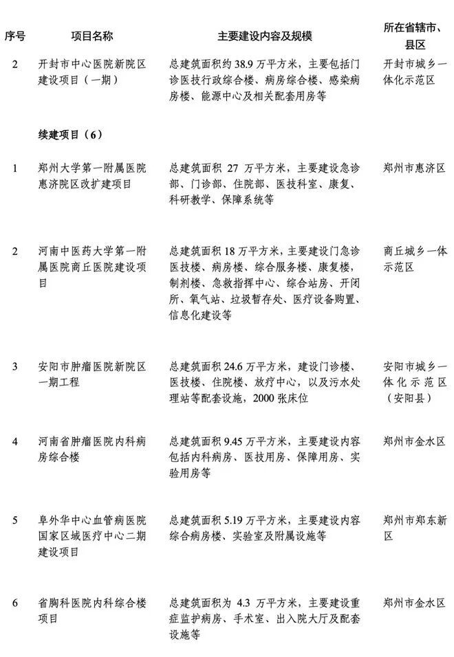
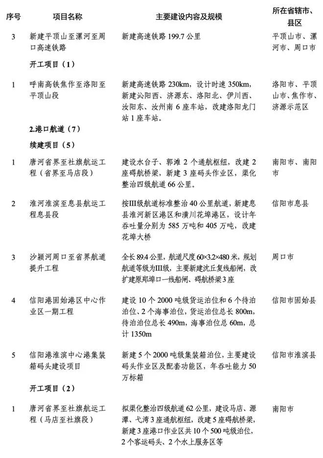
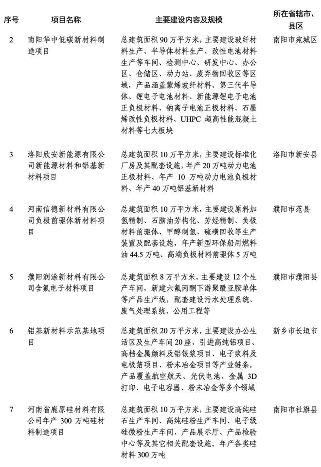
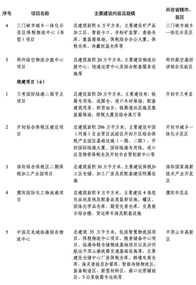
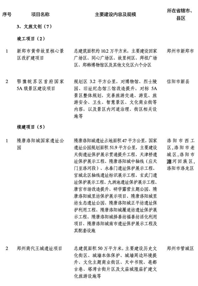
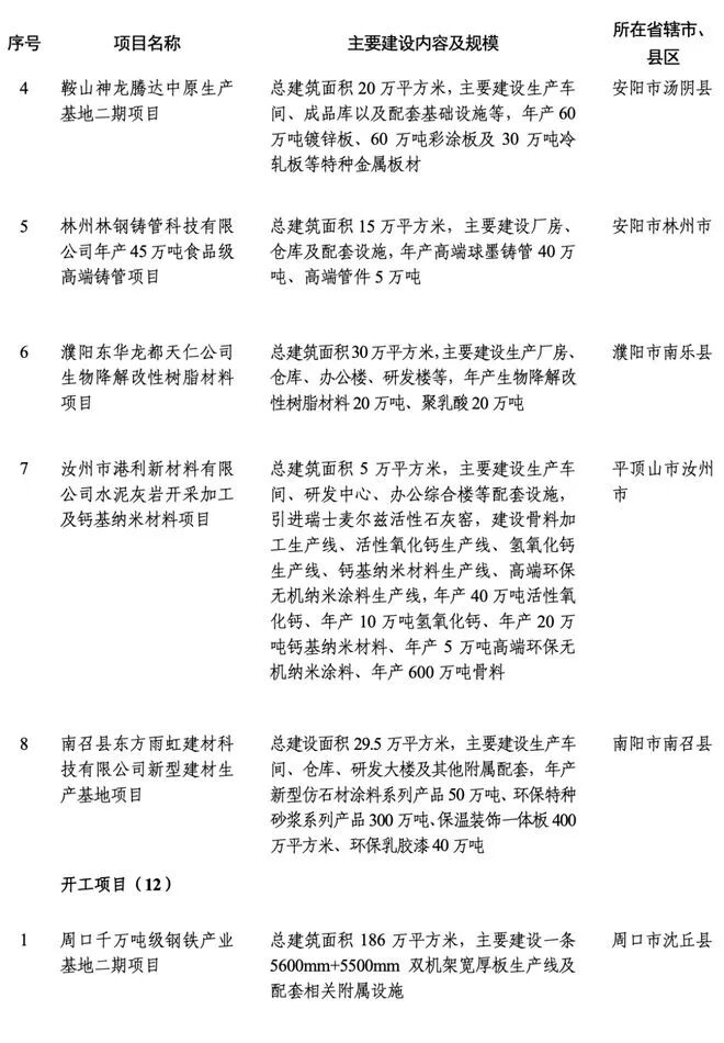
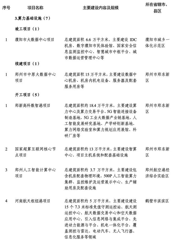
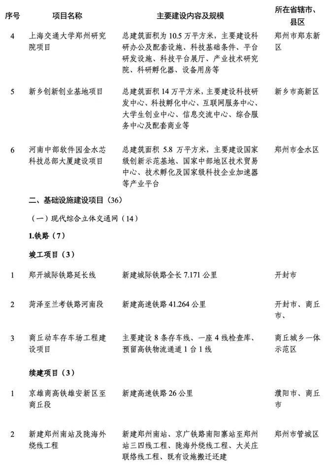
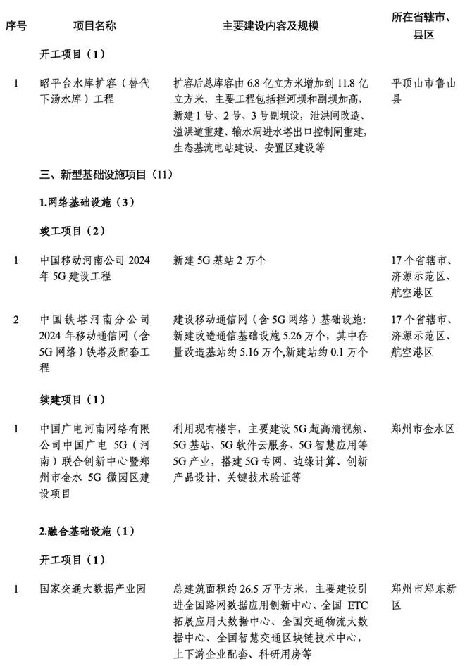
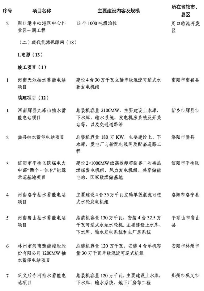
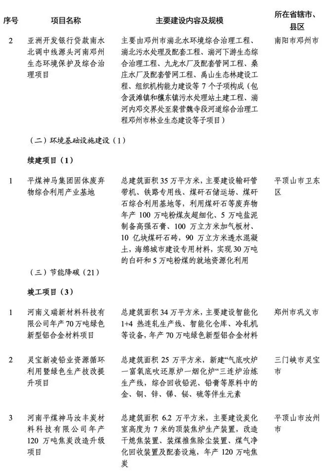
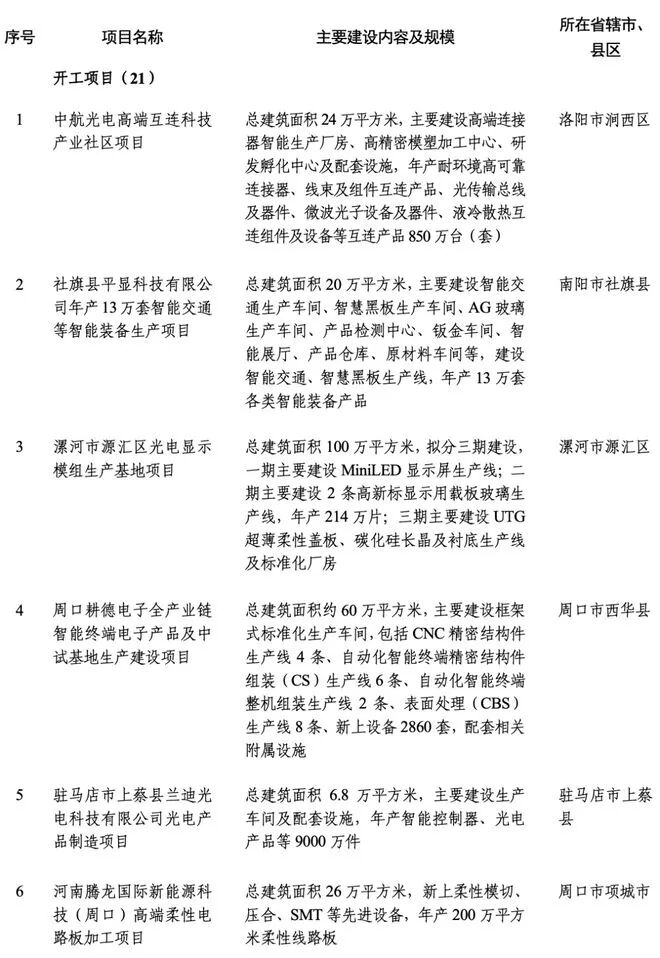
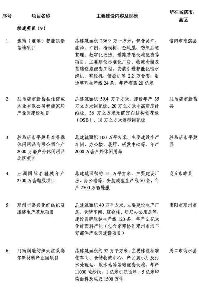
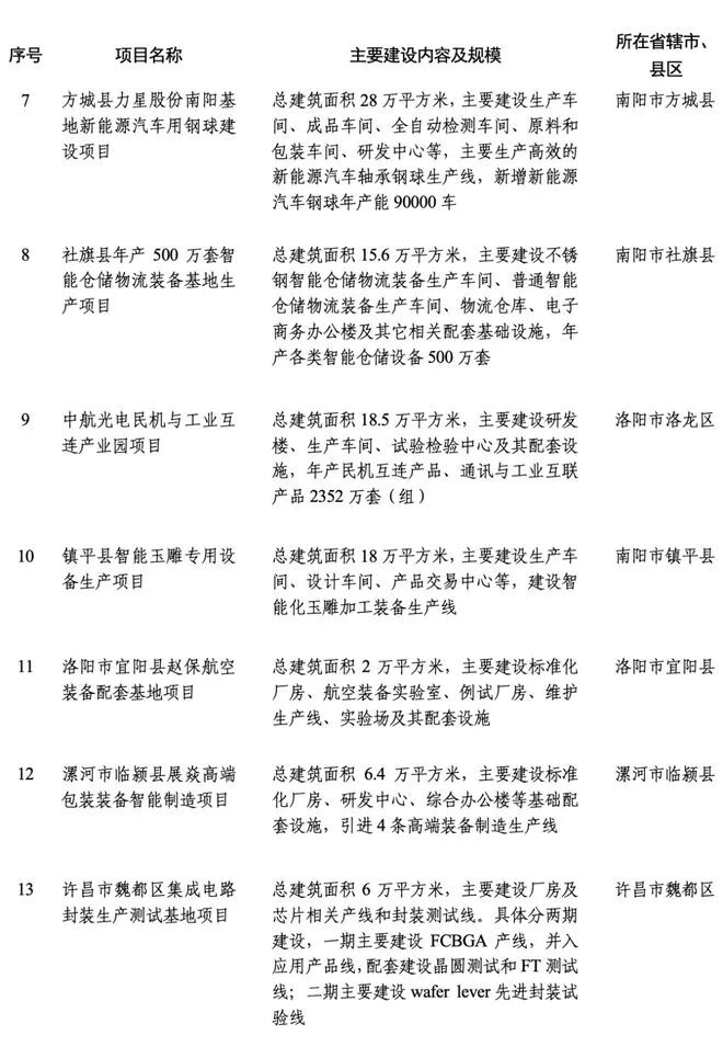
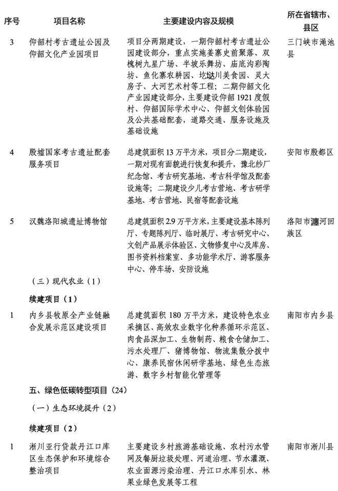
基础设施建设项目36个,其中现代综合立体交通网建设方面,包括郑开城际铁路延长线、菏泽至兰考铁路河南段、京雄商高铁雄安新区至商丘段、平顶山至洛河至周口高铁等项目。
关于印发2024年河南省第一批重点建设项目名单的通知
豫重点[2024]1号
各省辖市人民政府,济源示范区、航空港区管委会,省直和中央驻豫有关单位:
经省重点项目建设领导小组同意,现将2024年第一批省重点建设项目名单印发你们。今年第一批省重点建设项目520个,总投资约2.1万亿元,年度计划投资约5830亿元。这批项目作为各行业领域重中之重,聚焦高质量发展首要任务,紧盯锚定“两个确保”,持续实施“十大战略”、统筹推进“十大建设”,是大力发展新质生产力,加快传统产业延链升链、新兴产业补链强链、未来产业建链成链的关键举措,是积极稳妥推进碳达峰碳中和、实现可持续发展的有力抓手,是完善基础设施网络、增加人民幸福感获得感的主要载体。
各地各有关单位要按照省委、省政府部署,牢固树立“项目为王”理念,从项目切入、以项目推动、用项目支撑,不断完善重点项目协调推进机制,实施省市县三级领导牵头推进,在审批服务、要素保障、进展调度、问题协调等方面靠前发力、主动作为,为重点项目加快开工、建设、投产(达效)提供优质建设环境,为圆满完成全年目标任务打下坚实项目支撑。
附件:2024年河南省第一批重点建设项目名单
2024年1月1日
附件
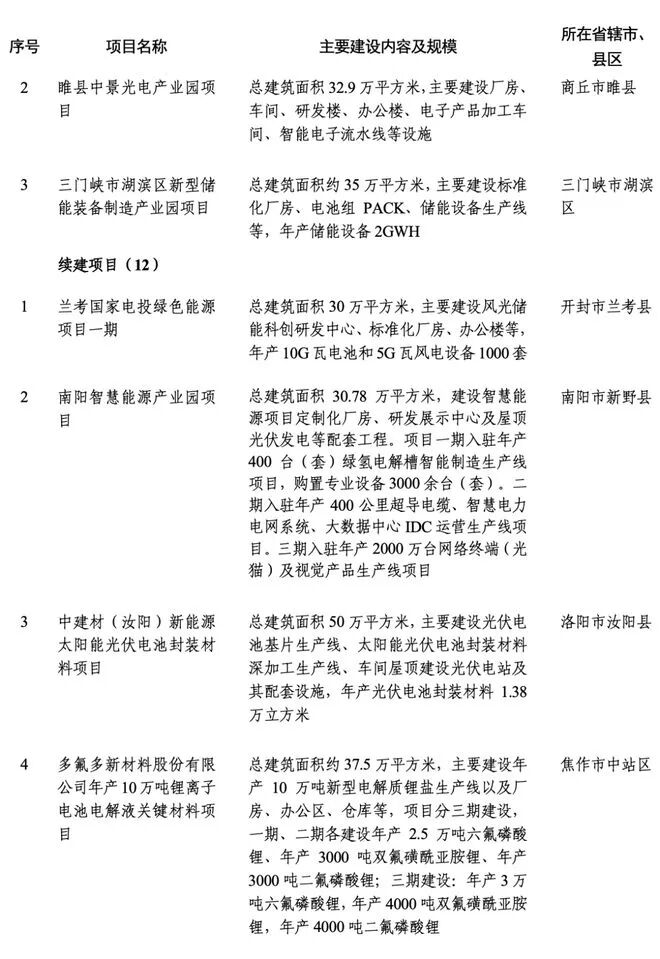
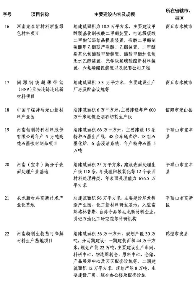
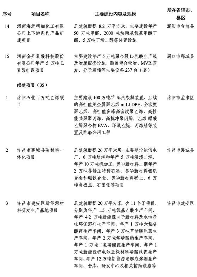
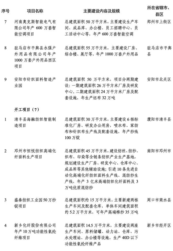
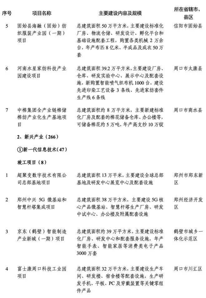
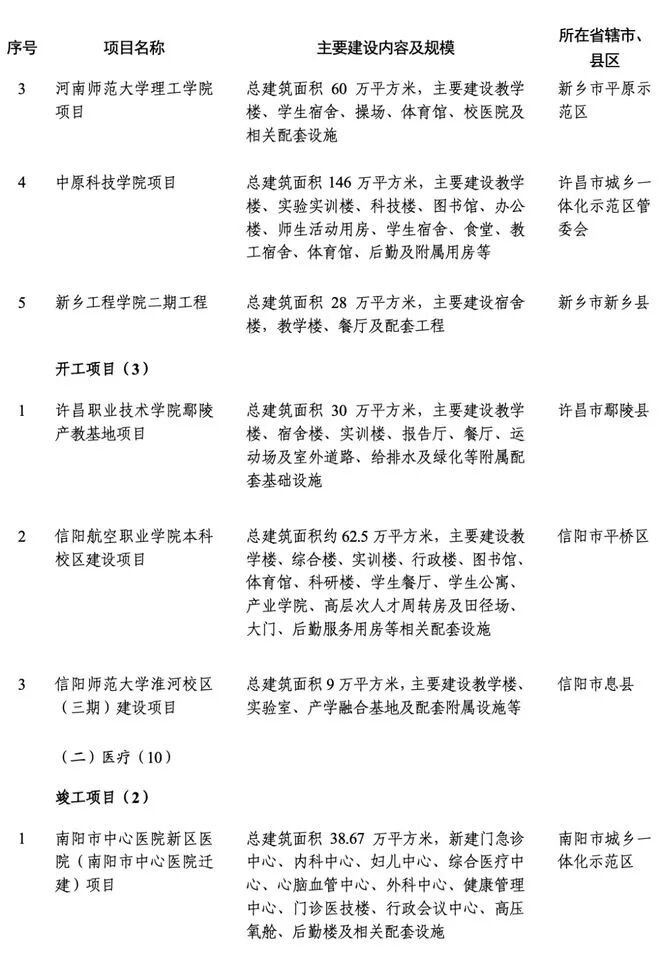
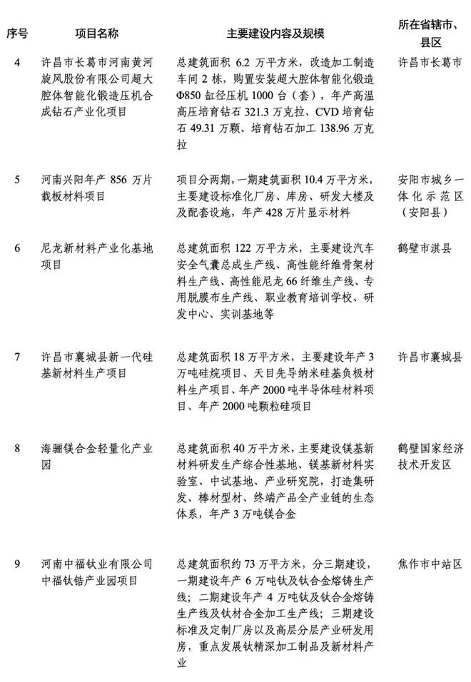
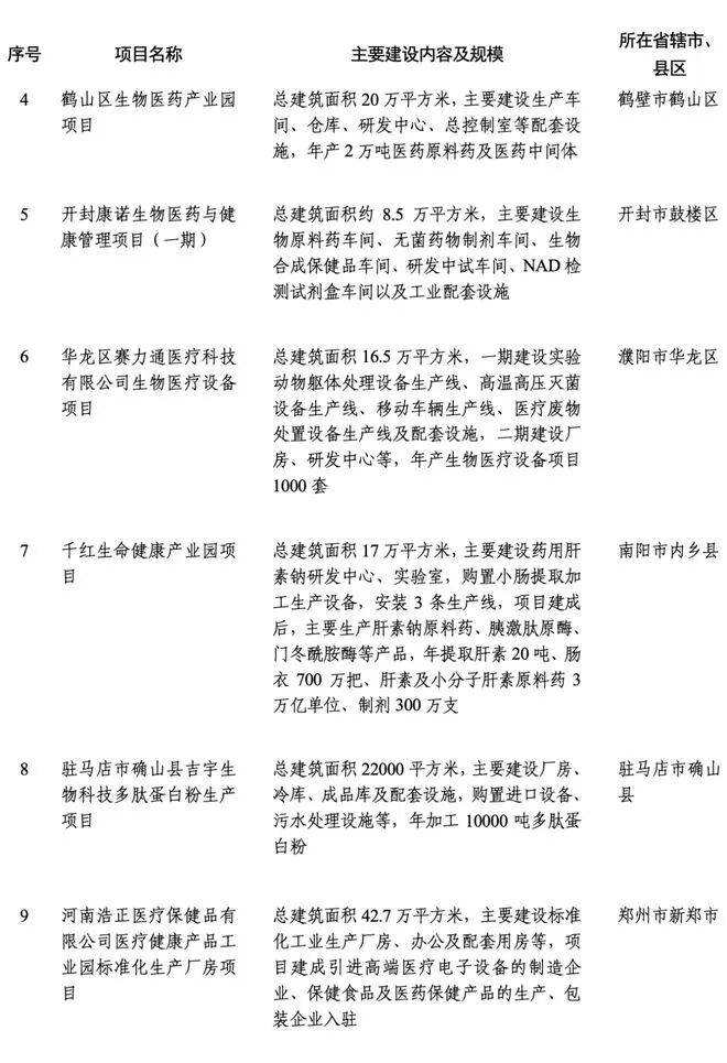
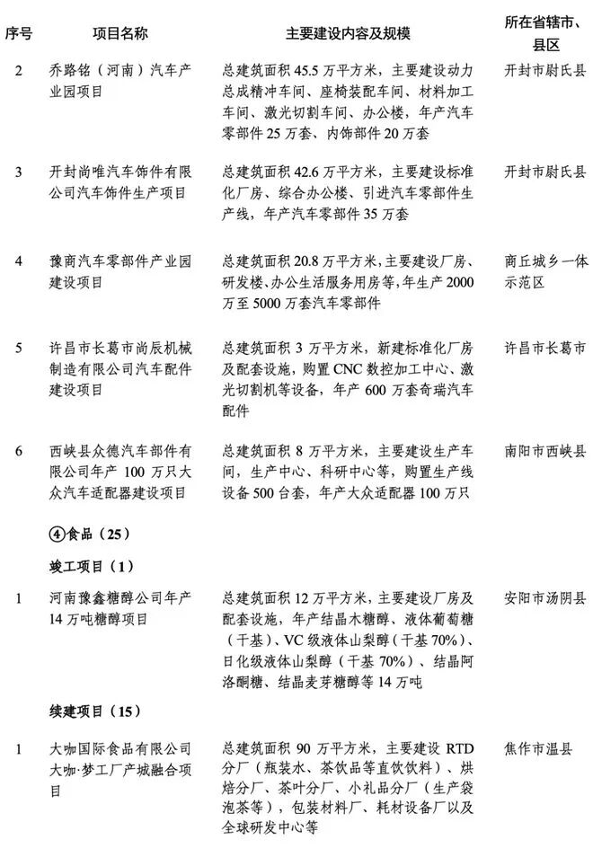
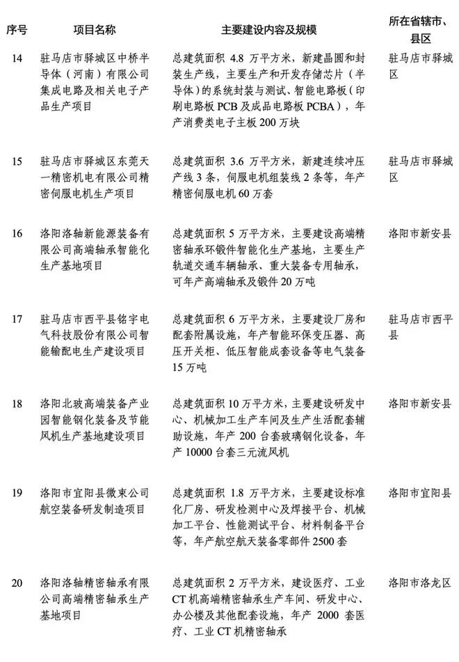
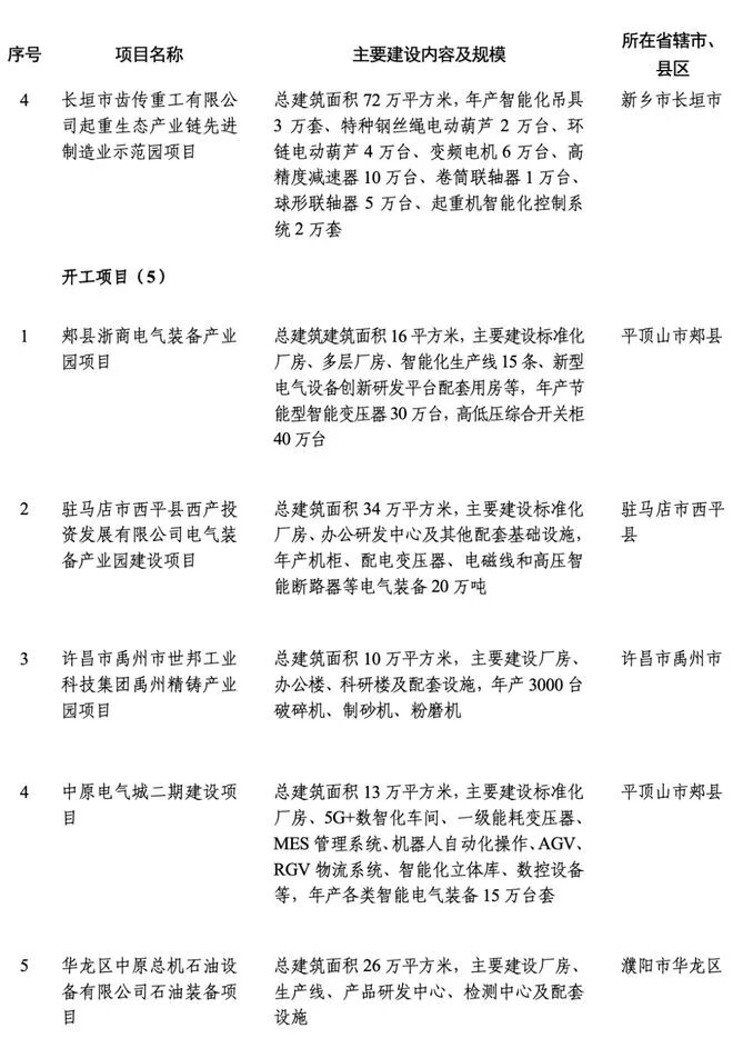
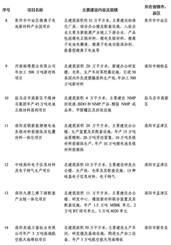
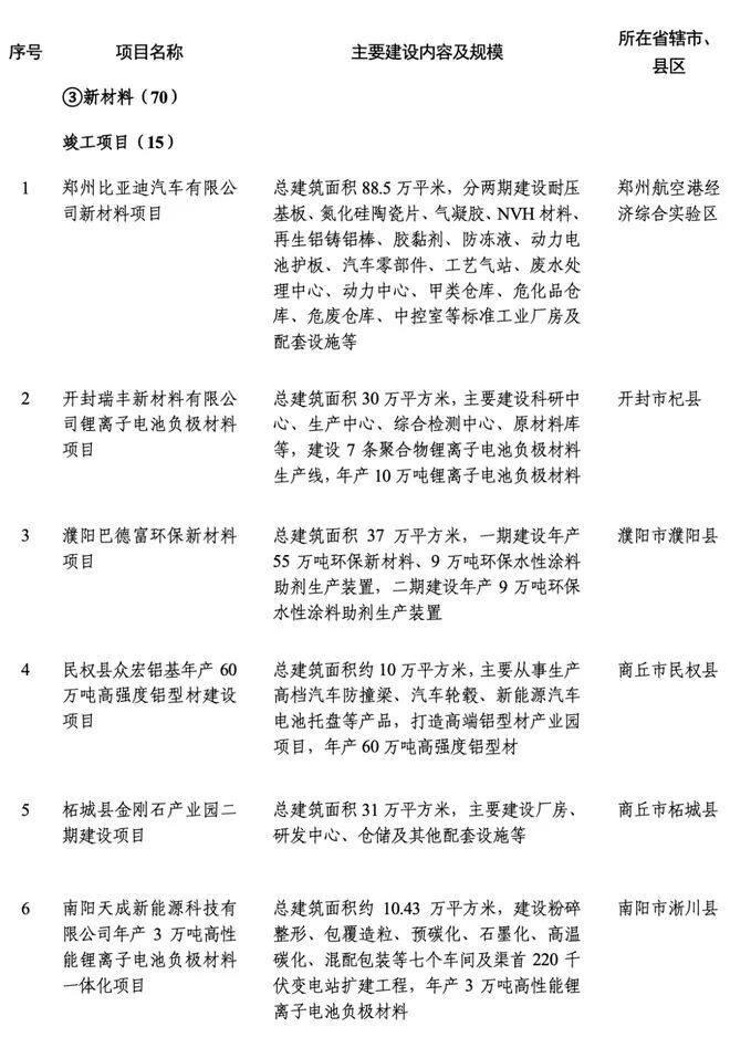
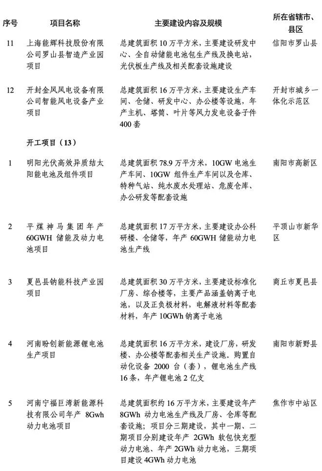
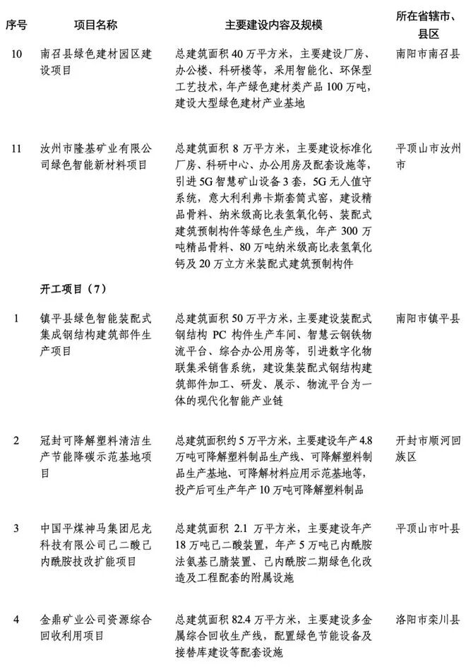
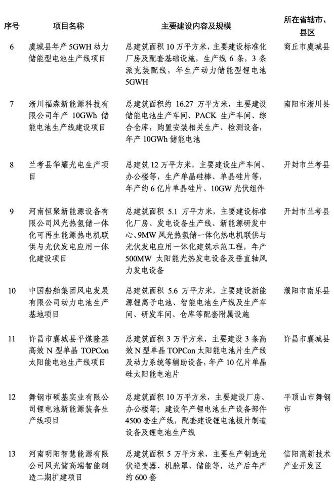
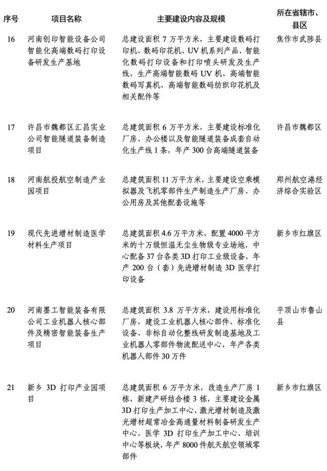
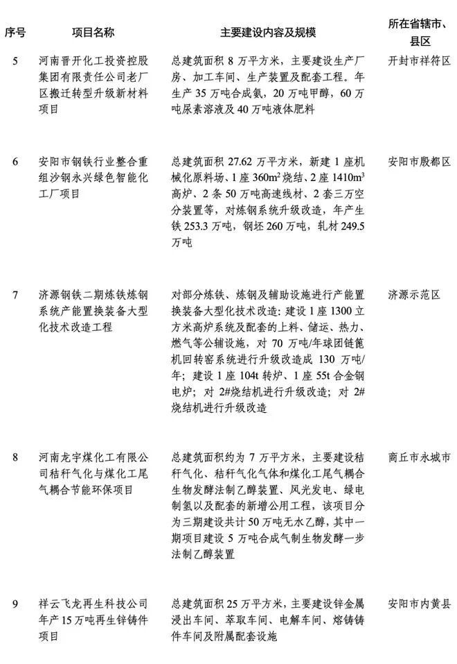
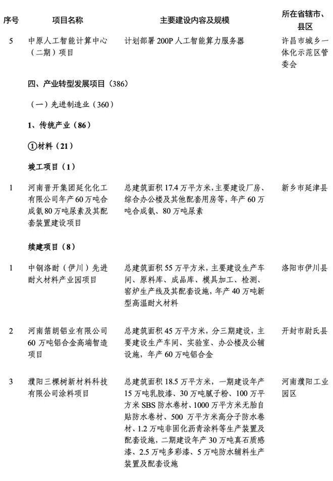
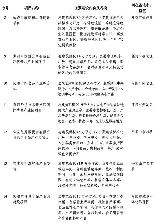
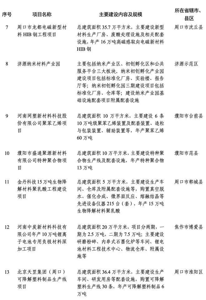
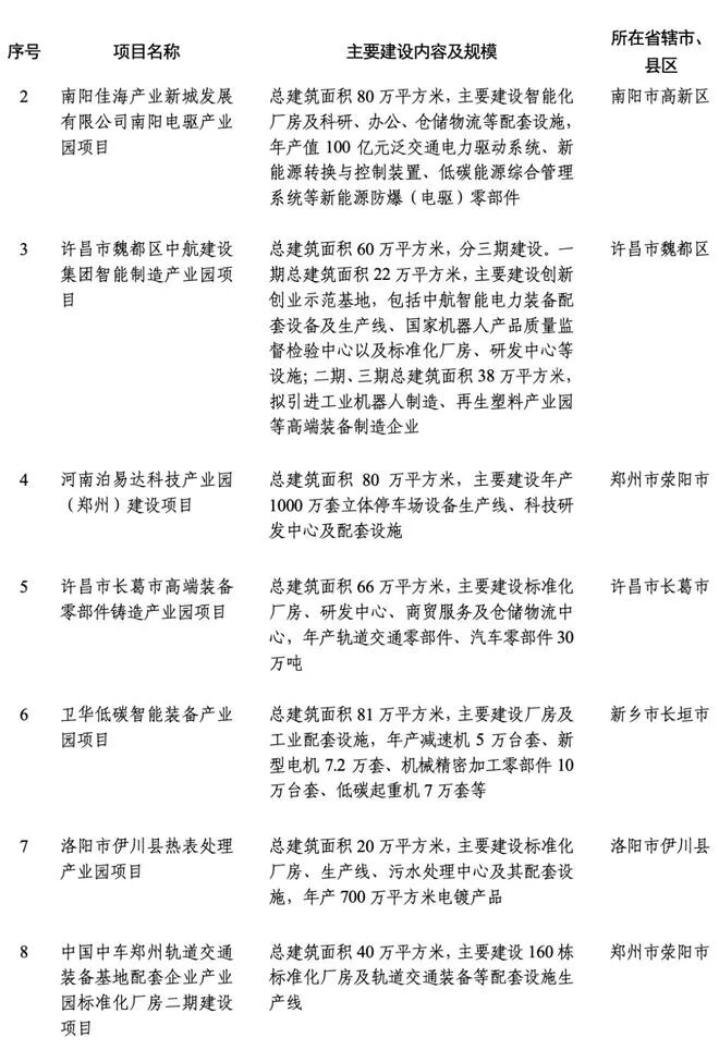
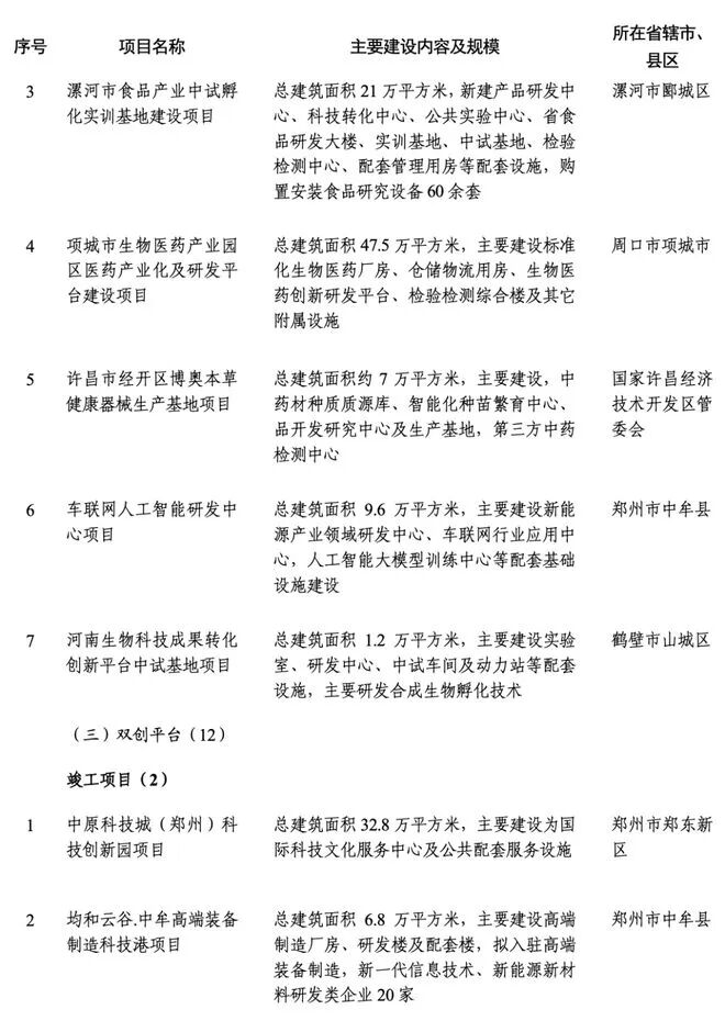
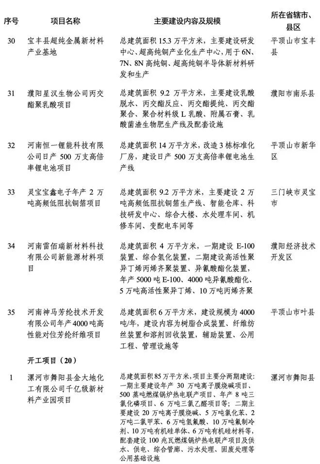
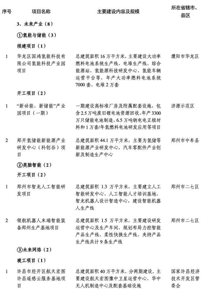
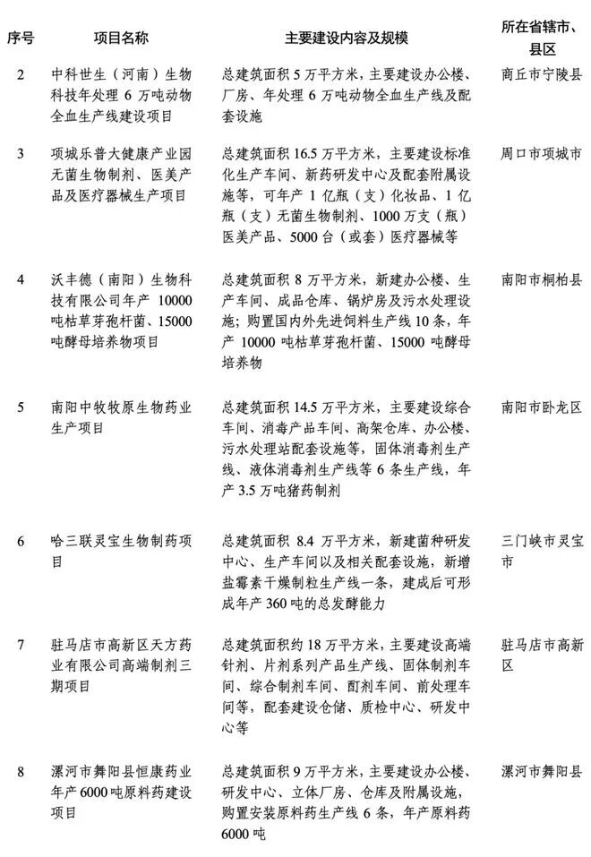
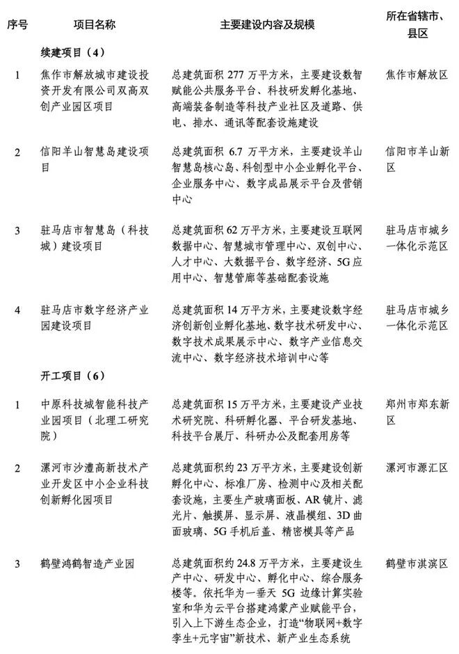
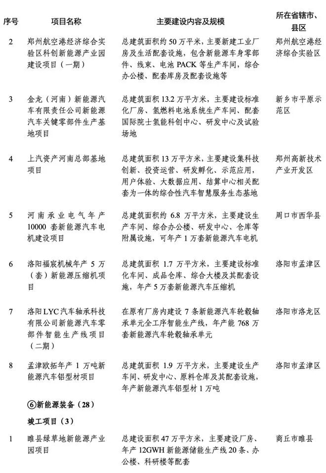
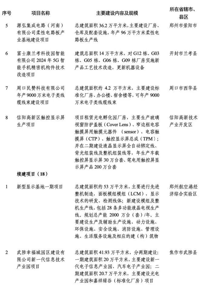
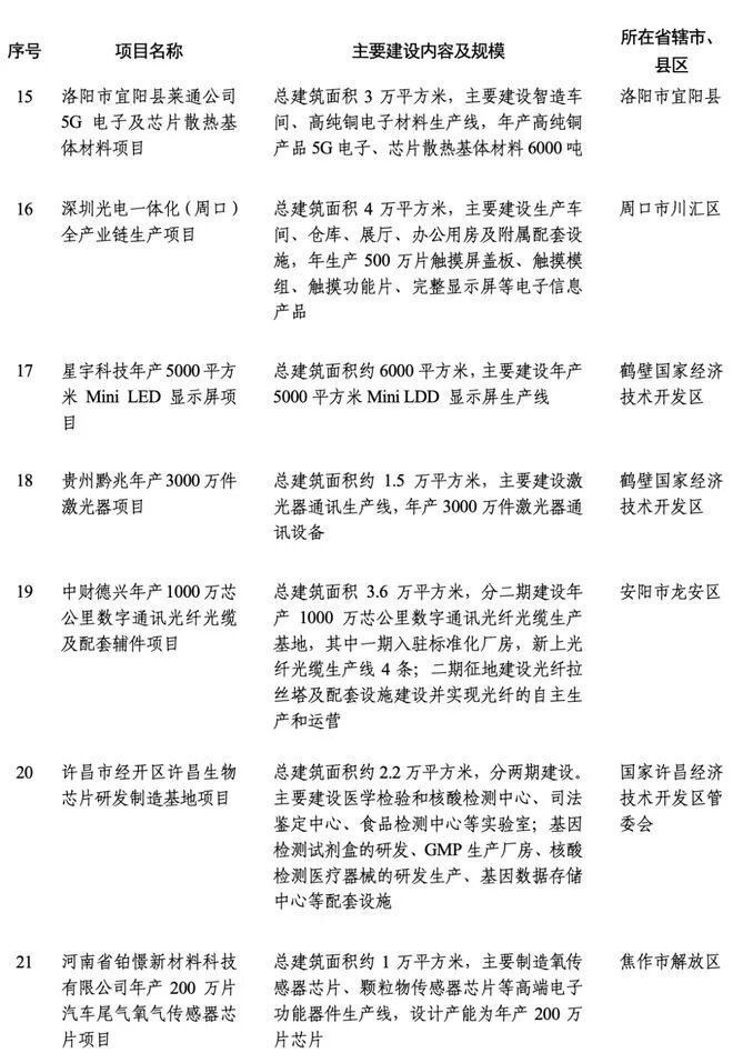
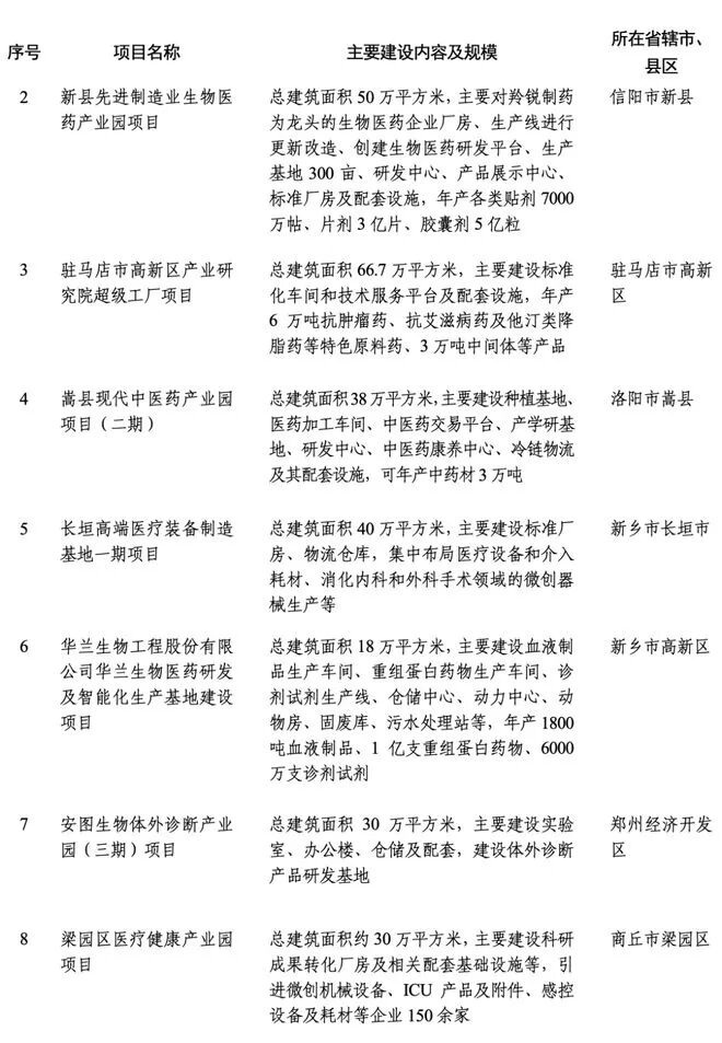
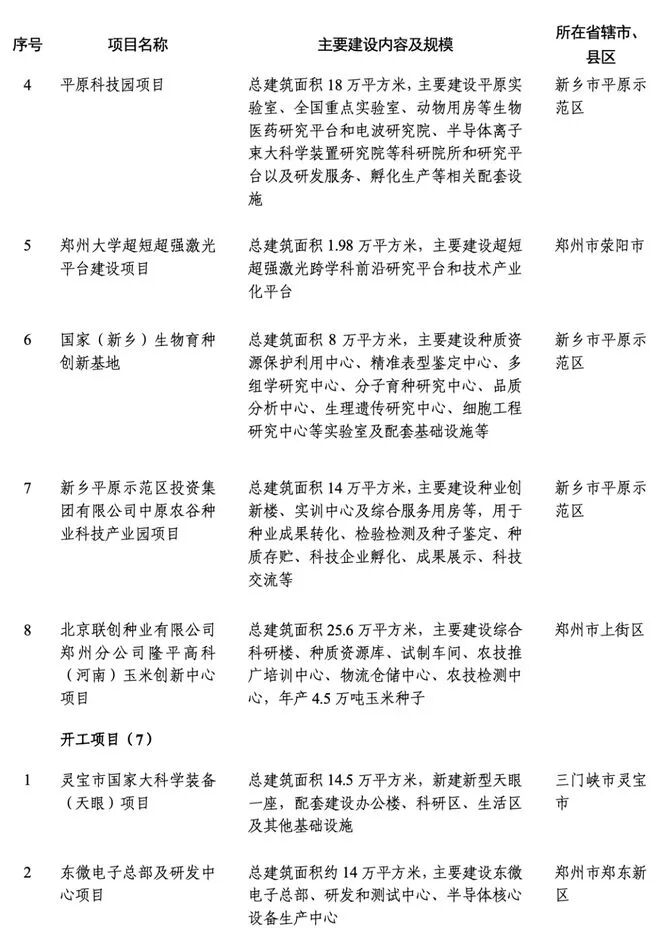
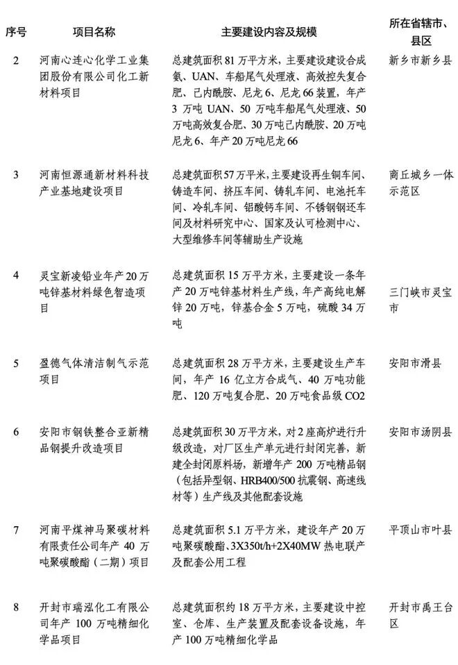
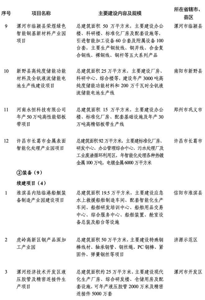
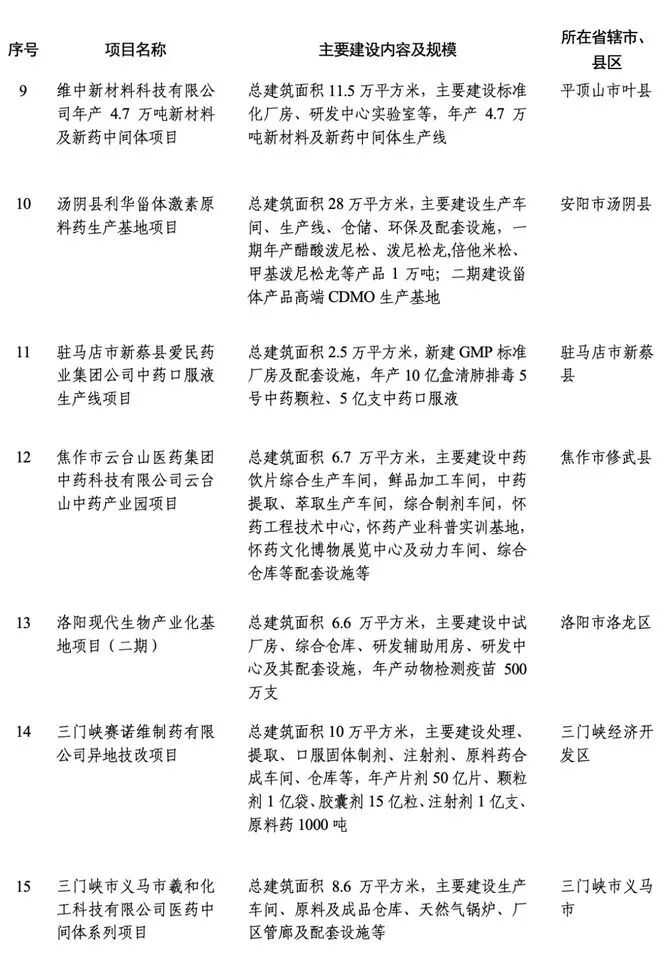
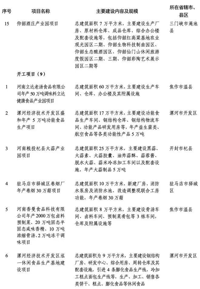
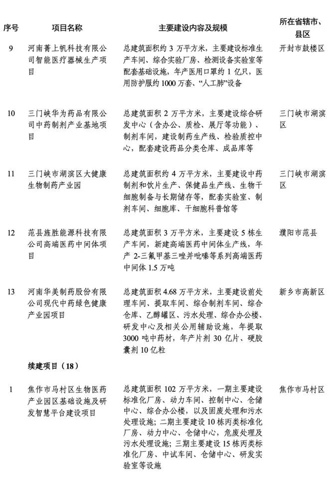
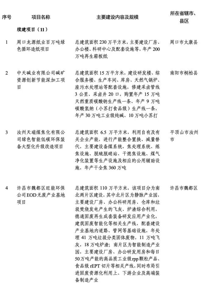
2024年河南省第一批重点建设项目名单

